In particular, my talk is at 12:30 (going into lunch ๐ฑ), but that means โจ *no other talks at the same time!* โจ
Room 131+132!
โHow metabolic division of labour is key to ratcheting in cooperationโ
21.08.2025 07:32 โ ๐ 3 ๐ 3 ๐ฌ 0 ๐ 0
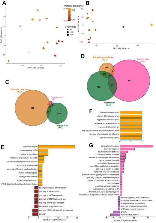
Last round of posters for our group today at @eseb2025.bsky.social ! Go and check for Clarita (@clariona.bsky.social) a the poster 047, you will found out more about cool ant brains! She will be there from 5 pm onwards! Bring a glass of sangria and your questions! ๐๐ง ๐ท #ESEB #ESEB2025
21.08.2025 08:25 โ ๐ 12 ๐ 5 ๐ฌ 0 ๐ 1
A bunch of inspiring talks this morning! Chromatin loops (identified with Micro-C) in cephalopods; odorant receptors in slave ants; chromosome inversions in a beetle, the genetics of critically endangered bellinger river turtle +the importance of MHC; genetic load in the helmet honeyeater
#eseb2025
19.08.2025 11:13 โ ๐ 40 ๐ 9 ๐ฌ 2 ๐ 2
Watch out! @eseb2025.bsky.social Supergenes in Formica w/ @giuliascarparo.bsky.social ! #ESEB #ESEB2025
19.08.2025 13:46 โ ๐ 9 ๐ 5 ๐ฌ 1 ๐ 0
It's a cat! It's an ant! It's our group ๐ฎ๐น๐ฉ๐ช๐จ๐ด๐ณ๐ฑ๐ฎ๐ณ๐ฎ๐ท at @eseb2025.bsky.social enjoying the city! #ESEB2025 ๐ช๐ธ๐
20.08.2025 15:45 โ ๐ 15 ๐ 6 ๐ฌ 0 ๐ 0
Small and large queens super genes are everywhere
20.08.2025 17:34 โ ๐ 0 ๐ 0 ๐ฌ 0 ๐ 0
Lab manager @socialinsectlab.bsky.social @unimainz.bsky.social ~ Interested in ecology and evolution of social insects and trophic interactions. She/her ๐ฎ๐น๐ฉ๐ช๐ณ๏ธโ๐
Asst. Prof. JGU Mainz ๐ฉ๐ช (he/him)| ๐๐งฌ wild bee evolution | ๐๐ป salmonid genomics | https://github.com/joscolgan
Postdoc and Kokkonut @uni_mainz - evolutionary theory (sexual conflict, selfish genes etc) and other things (which is really just bike riding)
Associate Professor in Animal Behaviour & Ecology @University of Bristol๐ฌ๐ง |๐ ๐| immigrant ๐จ๐ญ| he/him | https://www.socialinsect-research.com/
May contain ants
http://evolution.vnehring.de | Behaviour, Evolution, Ecology | Assistant Prof@Uni Freiburg, Germany | AE @PlosONE | Secretary Central European IUSSI
Behavioural ecologist studying earwigs (insects), parental care, social evolution, social immunity, pesticides, global warming... Defender of open science.
CNRS Researcher at univ Tours (FR) - IRBI
https://joelmeunier.wixsite.com/researchpage
#Behavioural #ecologist; Prof; UCL; weakness for #wasps. Actually, itโs not a weakness.. #Wasplove. Author Endless Forms: Why we should love wasps. http://tinyurl.com/UKwasps #Evolution #Naturewriting #Scicomm #sociality #Genomics
I study #socialfluids. Ponderer of the #behavior of myself & other organisms. #SocialInsects / #DistributedMetabolism / #CollectiveBehavior / #CompBio Assoc. Prof @ University of Cambridge; previously Fribourg, Weizmann, Lausanne, Rockefeller, UCSB.
Evolution of social complexity & evolutionary genetics of social insects. Assoc Prof at Arizona State University
Evolutionary biologist at LMU Munich interested behaviour and speciation. Tropical butterfly hunter. Dog father. https://www.evol.bio.lmu.de/research/merrill/index.html
Microbiologist at UNIL Switzerland, interested in Microbiota-host interactions, symbiosis, evolution and genomics, and social bees
engelbeelab.com
Evolutionary biology & Entomology, Gamer & Movie enthusiast. Enjoy critters with 4+ legs. Burying beetle researcher in Bayreuth, GER
Entomologist and Evolutionary biologist at JGU | Postdoc | Life-history evolution in ants
Behavioural ecologist: Social organisation in ants etc; Field ecology, behavioural experiments, computational modelling; EDI, University of York; she/her
We study socially transferred materials, metabolic division of labour, and the evolution of cooperation. Mostly ants, sometimes microbes, sometimes vertebrates.
PI = @adriatica.bsky.social, Lab is @camzoology.bsky.social at University of Cambridge.
Associate Professor, molecular ecologist @ Utrecht University.
Zombie-making parasites, extended phenotypes, ant behavior, fungal hyper parasites, fungi for sustainable solutions. DEI advocate. #firstgen
Metal head, cat lady, dog mom, BJJ black belt.
@cbitoulouse | Major evolutionary transitions โข Division of labour โข Social evolution โข insects โข ants
Social behaviour and disease in clonal ants, Lise Meitner group leader
@MPI_CE
Social insects ๐ ๐, unusual genetic systems, non-mendelian inheritance, population genetics, and genomics ๐งฌ๐ฌ
JGU Mainz, https://www.blogs.uni-mainz.de/fb10-evolutionary-biology/research-groups/group-darras/
Moving to ZJU China in 2025 ๐จ๐ณ