Diana Rocio Andrade-Linares's Avatar

Diana Rocio Andrade-Linares

@dral2025.bsky.social

Persistent scientist, fascinated by soil-microbe-plant interactions, endophytes, and mycorrhizas. A microbial Ecologist open for collaborative research. Interested in microbial fuctions and nutrient cycles under climate change effects and land use.

61 Followers  |  130 Following  |  7 Posts  |  Joined: 18.01.2025  |  1.848

Latest posts by dral2025.bsky.social on Bluesky

Preview
A travelling-wave strategy for plant–fungal trade - Nature Symbiotic fungi control network-level structure and flows to meet trade demands.

πŸ”¬AM fungi (AMF) exhibit a self-regulating growth strategy characterized by travelling waves for spatial exploration over local densification. Does a self-regulated density represents a specific growth strategy in AMF driven solely by environmental carrying capacity?πŸ‘‡
www.nature.com/articles/s41...

28.02.2025 12:03 β€” πŸ‘ 0    πŸ” 0    πŸ’¬ 0    πŸ“Œ 0

🦠Yeasts are also an important group across the fungal kingdom, particularly those that are symbiontic and adapted to harsh environmental conditions❄️. However their diversity and taxonomy is less known πŸ”¬

26.02.2025 15:33 β€” πŸ‘ 0    πŸ” 0    πŸ’¬ 0    πŸ“Œ 0
Preview
Conserved immunomodulation and variation in host association by Xanthomonadales commensals in Arabidopsis root microbiota - Nature Plants The authors show that immunosuppression is highly conserved in the bacterial order Xanthomonadales. This feature, which preceded their specialization as host-adapted pathogens, probably contributes to...

#midweekmicroπŸ”¬

Conserved immunomodulation and variation in host association by Xanthomonadales commensals in Arabidopsis root microbiota

@natureplants.bsky.social #microsky

www.nature.com/articles/s41...

26.02.2025 10:53 β€” πŸ‘ 4    πŸ” 2    πŸ’¬ 0    πŸ“Œ 0

Physical cooperation between bacteria for shaping microbial mats that move toward light
In PNAS: ow.ly/7CVi50UVNO2

14.02.2025 11:51 β€” πŸ‘ 0    πŸ” 0    πŸ’¬ 0    πŸ“Œ 0

I don't agree with that statement.
Postdocs develop transferable skills (project management, data analysis, mentoring) highly valuable outside.
Leaving academia is often a strategic decision. Many postdocs transition successfully into industry, government, policy, etc, using their expertise.

11.02.2025 09:50 β€” πŸ‘ 0    πŸ” 0    πŸ’¬ 1    πŸ“Œ 0
Preview
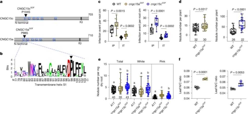
Autoactive CNGC15 enhances root endosymbiosis in legume and wheat - Nature Nuclear calcium oscillations initiate plant–arbuscular mycorrhiza and nitrogen-fixing bacteria symbioses for nutrient acquisition, with a newly discovered autoactive CNGC15 mutant enhancing ...

Plant signaling capacity that enhances partnerships between N fixing bacteria (#rhizobia) and arbuscular mycorrhiza fungi (#AMF) can support friendly farming practices πŸ‘‡
www.nature.com/articles/s41...

07.02.2025 20:18 β€” πŸ‘ 0    πŸ” 0    πŸ’¬ 0    πŸ“Œ 0
Preview
Engineered nose bacteria sneak drugs into the brain Microbes that reside peaceably in the nasal passageways and on the skin can be harnessed for taking drugs to target cells.

A healthier brain could one day be just a snort away: bacteria that colonize the nose have been engineered to ferry drugs to the brains of mice.

https://go.nature.com/4hI5zyi

06.02.2025 21:34 β€” πŸ‘ 68    πŸ” 8    πŸ’¬ 2    πŸ“Œ 2
Preview
Soil Multitrophic Interactions in a Changing World Multitrophic interactions in soil food web. (a) Interactions between organisms from intra- and inter-trophic levels across ecosystem boundaries link ecosystem compartments, provide nutrient and energ...

New paper from lab-
Soil Multitrophic Interactions in a Changing World

in journal of Sustainable Agriculture & Environment

Led by Akhter Hossain with contribution from @eleonoraegidi.bsky.social @chaoxiong.bsky.social
#Microsky
Funded by ARC

onlinelibrary.wiley.com/doi/full/10....

06.02.2025 12:22 β€” πŸ‘ 10    πŸ” 2    πŸ’¬ 0    πŸ“Œ 0
Preview
Did organs precede organisms in the origin of life? Abstract. Evolutionary processes acting on populations of organized molecules preceded the origin of living organisms. These prebiotic entities were indepe

An interesting hypothesis paper on natural selection of molecular assemblies that acquiered fuctions as "proto-organs"
academic.oup.com/microlife/ar...

31.01.2025 11:27 β€” πŸ‘ 0    πŸ” 0    πŸ’¬ 0    πŸ“Œ 0
Preview
Global meta-analysis shows action is needed to halt genetic diversity loss - Nature A comprehensive meta-analysis of global terrestrial and marine genetic diversity covering more than three decades of research demonstrates rapid loss of genetic diversity and identifies conservation i...

Shaw et al. in Nature

Global meta-analysis shows action is needed to halt genetic diversity loss

www.nature.com/articles/s41...

29.01.2025 20:12 β€” πŸ‘ 35    πŸ” 11    πŸ’¬ 0    πŸ“Œ 0
Preview
Post-doctoral Researcher (ReGeNL line 3): Monitoring outcomes of regenerative agriculture

Are you a post- doc interested in soil health and other dimensions of regenerative agriculture? We are looking to appoint a post-doc for a 4.5 yr position leading a monitoring programme in a large project on regenerative agriculture (ReGeNL). Read more here: www.wur.nl/en/vacancy/p...

29.01.2025 08:01 β€” πŸ‘ 14    πŸ” 9    πŸ’¬ 0    πŸ“Œ 0
Preview
Viroid-like colonists of human microbiomes Obelisks are widespread RNA-based agents found in diverse environmental and human-associated microbiomes. These apparently unbranched and circular RNAs represent a previously uncharacterized class of ...

Viroid-like colonists of human microbiomes: Cell www.cell.com/cell/fulltex...

29.01.2025 09:58 β€” πŸ‘ 0    πŸ” 1    πŸ’¬ 0    πŸ“Œ 0
Preview
Viroid-like colonists of human microbiomes Obelisks are widespread RNA-based agents found in diverse environmental and human-associated microbiomes. These apparently unbranched and circular RNAs represent a previously uncharacterized class of ...

Viroid-like colonists of human microbiomes: Cell www.cell.com/cell/fulltex...

29.01.2025 09:58 β€” πŸ‘ 0    πŸ” 1    πŸ’¬ 0    πŸ“Œ 0
Preview
A metagenomic perspective on the microbial prokaryotic genome census Microbial sequencing reveals vast diversity, emphasizing metagenome contributions and urgent need for targeted cultivation.

This is worth a read for anybody interested in microbial diversity www.science.org/doi/10.1126/...

22.01.2025 16:44 β€” πŸ‘ 82    πŸ” 31    πŸ’¬ 3    πŸ“Œ 0
Microbial interactions lead to ecosystem function Nature Reviews Microbiology, Published online: 22 January 2025; doi:10.1038/s41579-025-01149-yIn this Journal Club, Flora Vincent revisits a paper that summarized the ecological roles of microorganisms in the ocean ecosystem and that greatly impacted the…

New online! Microbial interactions lead to ecosystem function

22.01.2025 11:57 β€” πŸ‘ 8    πŸ” 2    πŸ’¬ 0    πŸ“Œ 0
Post image

Time is running out, with just 3️⃣ days remaining until the abstract submission deadline.

Elevate the visibility of your work by contributing through multiple submission routes:Β πŸ“Œ Poster Display⚑ Flash Talks 🎀 Session Talks

Submit today https://buff.ly/3VmRzkZ

22.01.2025 07:00 β€” πŸ‘ 6    πŸ” 4    πŸ’¬ 0    πŸ“Œ 0

@dral2025 is following 20 prominent accounts