Signal Transduction and Targeted Therapy's Avatar

Signal Transduction and Targeted Therapy

@sigtrans-sttt.bsky.social

Signal Transduction and Targeted Therapy (STTT) | A Nature Portfolio journal | Impact Factor 52.7 | Q1 in Biochemistry, Cell Biology & Molecular Medicine | Open Access Visit: https://www.nature.com/sigtrans/

173 Followers  |  349 Following  |  268 Posts  |  Joined: 31.07.2025  |  1.8114

Latest posts by sigtrans-sttt.bsky.social on Bluesky

Post image

CA209-7AL, a #ClinicalTrial evaluating the efficacy & safety of consolidative #Nivolumab (NIVO) Vs observation following #neoadjuvant NIVO + #chemotherapy & concurrent #Chemoradiotherapy reveals both efficacy & tolerability in stage III #NSCLC.

Read: doi.org/10.1038/s413...

08.10.2025 18:15 β€” πŸ‘ 0    πŸ” 0    πŸ’¬ 0    πŸ“Œ 0
Post image

#TDM1 is effective and safe for metastatic #HER2PositiveBreastCancer after #pyrotinib and/or trastuzumab–pertuzumab failure, with low cancer cell cycle activity and activated macrophages/CD8⁺ T cells predicting treatment response.

#OpenAccess in #STTT: doi.org/10.1038/s413...

08.10.2025 12:30 β€” πŸ‘ 0    πŸ” 0    πŸ’¬ 0    πŸ“Œ 0
Post image

Demonstrating DUNP19, a monoclonal antibody targeting LRRC15, as a highly specific #RadioTheranostic modality for the non-invasive detection and mitigation of pro-tumorigenic mechanisms & #Immunotherapy resistance. @uclacollege.bsky.social

#STTT #OpenAccess: doi.org/10.1038/s413...

08.10.2025 00:30 β€” πŸ‘ 2    πŸ” 0    πŸ’¬ 0    πŸ“Œ 0
Post image

#LINE1 drives #VascularCalcification (VC) via cGAS-STING–mediated #inflammation, and silencing LINE1 or treating with #NRTIs suppresses VSMC osteogenic reprogramming, reduces VC in mice, and lowers VC incidence in humans. #medsky

#OpenAccess in #STTT: doi.org/10.1038/s413...

07.10.2025 23:01 β€” πŸ‘ 0    πŸ” 0    πŸ’¬ 0    πŸ“Œ 0
Post image

Granulocyte CSF3 mediates idiopathic #PulmonaryFibrosis by regulating TGF-Ξ², while neutralizing CSF3 mitigates #Fibrosis by inhibiting TGF-Ξ² signaling, deactivating myofibroblasts, and restoring the ECM and #CellularHomeostasis. #medsky

#STTT #OpenAccess: doi.org/10.1038/s413...

07.10.2025 17:45 β€” πŸ‘ 0    πŸ” 1    πŸ’¬ 0    πŸ“Œ 0
Post image

This study shows that oral NaNO₃ prevents and alleviates #MASLD and #T2DM by rebalancing pro- and anti-inflammatory MoMFs via a sialin-mediated pathway, highlighting its potential for treating #MetabolicDisorders in humans. #medsky

#OpenAccess in #STTT: doi.org/10.1038/s413...

07.10.2025 15:00 β€” πŸ‘ 0    πŸ” 0    πŸ’¬ 0    πŸ“Œ 0
Preview
Retinol Binding Protein 4 reactivates latent HIV-1 by triggering canonical NF-ΞΊB, JAK/STAT5 and JNK signalling - Signal Transduction and Targeted Therapy Signal Transduction and Targeted Therapy - Retinol Binding Protein 4 reactivates latent HIV-1 by triggering canonical NF-ΞΊB, JAK/STAT5 and JNK signalling

Systematic screening of a hemofiltrate-derived #PeptideLibrary identified that retinol-bound holo-RBP4 strongly reactivates latent #HIV1 in various T cell lines via activating the canonical NF-ΞΊB pathway, JAK/STAT5 & JNK signaling. #medsky

#STTT #OpenAccess: doi.org/10.1038/s413...

07.10.2025 13:00 β€” πŸ‘ 2    πŸ” 1    πŸ’¬ 0    πŸ“Œ 0
Preview
Transarterial chemoembolization plus atezolizumab and bevacizumab in patients with intermediate hepatocellular carcinoma: a single-arm, phase 2 trial - Signal Transduction and Targeted Therapy Signal Transduction and Targeted Therapy - Transarterial chemoembolization plus atezolizumab and bevacizumab in patients with intermediate hepatocellular carcinoma: a single-arm, phase 2 trial

This phase 2 trial demonstrates that combining #TACE with atezolizumab & #bevacizumab is safe and feasible for intermediate-stage #HCC, showing promising efficacy and underscoring the potential of this synergistic triple regimen. #medsky

#OpenAccess #STTT: doi.org/10.1038/s413...

07.10.2025 11:33 β€” πŸ‘ 1    πŸ” 0    πŸ’¬ 0    πŸ“Œ 0
Post image

Arg1 mediates mitochondrial cristae remodeling, #mtDNA release, and activation of the cGAS-STING pathway, resulting in the #PANoptosis of VSMCs during ischemic/hypoxic injury-induced #VascularDysfunction. #medsky

#STTT #OpenAccess: doi.org/10.1038/s413...

06.10.2025 14:30 β€” πŸ‘ 0    πŸ” 0    πŸ’¬ 0    πŸ“Œ 0
Post image

Hippocampal delivery of #SynCav1 at symptomatic stages in #AlzheimersDisease (AD) mouse models preserves #hippocampal-dependent memory and upregulates #cognitive pathways, highlighting it as a promising #GeneTherapy for AD. @uofcalifornia.bsky.social

#STTT: doi.org/10.1038/s413...

06.10.2025 12:35 β€” πŸ‘ 0    πŸ” 0    πŸ’¬ 0    πŸ“Œ 0
Preview
A pan-immune panorama of bacterial pneumonia revealed by a large-scale single-cell transcriptome atlas - Signal Transduction and Targeted Therapy Signal Transduction and Targeted Therapy - A pan-immune panorama of bacterial pneumonia revealed by a large-scale single-cell transcriptome atlas

ScRNA-seq-based mapping of the lung microenvironment immune landscape in #BacterialPneumonia reveals a heterogenous #ImmuneResponse and distinct immune profiles correlating with disease severity. #medsky

#STTT #OpenAccess: doi.org/10.1038/s413...

06.10.2025 10:00 β€” πŸ‘ 0    πŸ” 0    πŸ’¬ 0    πŸ“Œ 0
Post image

This review explores how #biomolecularcondensates regulate intracellular signaling and influence health & disease, highlighting #TherapeuticStrategies to modulate condensate dynamics as potential therapeutic approaches. #medsky

#STTT #OpenAccess: doi.org/10.1038/s413...

06.10.2025 05:29 β€” πŸ‘ 0    πŸ” 0    πŸ’¬ 0    πŸ“Œ 0
Post image

An overview of the evolution of #NuclearMedicine, FDA-approved & clinically investigated radionuclides, highlighting #radiopharmaceutical-induced #CellDeath mechanisms, their clinical applications, and future prospects. #PrecisionMedicine #medsky

#STTT #OpenAccess: doi.org/10.1038/s413...

06.10.2025 05:19 β€” πŸ‘ 0    πŸ” 0    πŸ’¬ 0    πŸ“Œ 0
Post image

This review highlights how #ferroptosis defence relies on #NADPH-driven redox recycling, explores its links to metabolic dysregulation in #neurodegeneration and #ischemia, and highlights emerging anti-ferroptosis therapies. #medsky

#STTT #OpenAccess: doi.org/10.1038/s413...

06.10.2025 05:19 β€” πŸ‘ 0    πŸ” 0    πŸ’¬ 0    πŸ“Œ 0
Post image

A review of #NuclearReceptors, covering their biology, physiological & pathological roles, associated signaling pathways, and emerging therapeutic strategies targeting them. #medsky

#STTT #OpenAccess: doi.org/10.1038/s413...

05.10.2025 04:30 β€” πŸ‘ 1    πŸ” 1    πŸ’¬ 0    πŸ“Œ 0
Post image

This review highlights the multifaceted mechanisms of #tumor #ImmuneEvasion, including checkpoint regulation, #TumorMicroenvironment dynamics & #MetabolicReprogramming, while discussing emerging #immunotherapies to curb resistance.

#STTT #OpenAccess: doi.org/10.1038/s413...

05.10.2025 00:00 β€” πŸ‘ 1    πŸ” 0    πŸ’¬ 0    πŸ“Œ 0
Post image

Reviewing the role of #epigenetic alterations on #CancerStemness, with a discussion on the therapeutic strategies targeting epigenetic modifiers to eliminate #CancerStemCells. #medsky @foxchasesurgonc.bsky.social

Read this #STTT #OpenAccess: doi.org/10.1038/s413...

04.10.2025 16:30 β€” πŸ‘ 1    πŸ” 0    πŸ’¬ 0    πŸ“Œ 0
Post image

Demonstration of the safety and tolerability of #MesenchymalStromalCell therapy in patients with #DecompensatedLiverCirrhosis, providing the first human-based evidence on the doseβ€’effect relationship & optimal administration regimens.

#STTT #OpenAccess: doi.org/10.1038/s413...

04.10.2025 12:37 β€” πŸ‘ 1    πŸ” 0    πŸ’¬ 0    πŸ“Œ 0
Post image

Serum analysis following SARS-CoV-2 #Omicron variant infection showed increased Nab titers and that emerging variants evolve immune evading mechanisms, underscoring the need for continuous monitoring & adaptive vaccine #immunogen updates. #medsky

#STTT #OpenAccess: doi.org/10.1038/s413...

04.10.2025 00:30 β€” πŸ‘ 2    πŸ” 1    πŸ’¬ 1    πŸ“Œ 0
Post image

#DentalPulpStemCell injection combined with scaling and root planning is an effective, non-surgical treatment for intraosseous periodontal defects in chronic #periodontitis, promoting alveolar #boneregeneration. @pku1898.bsky.social

#STTT #OpenAccess: doi.org/10.1038/s413...

03.10.2025 23:00 β€” πŸ‘ 1    πŸ” 0    πŸ’¬ 0    πŸ“Œ 0
Post image

This review explores sulfur-containing #biomolecules, detailing their biology, roles in major diseases, #HydrogenSulfide-targeted therapies, & advances in preclinical/clinical research, including #FDAapproveddrugs. @pku1898.bsky.social

#STTT #OpenAccess: doi.org/10.1038/s413...

03.10.2025 14:30 β€” πŸ‘ 1    πŸ” 0    πŸ’¬ 0    πŸ“Œ 0
Post image

A PTK7-targeted #aptamer-drug conjugate, Sgc8c-M, demonstrates strong targeting ability, superior anti-tumor efficacy against multiple #cancers, & an excellent safety profile validated in rodents to non-human primates animal models. #medsky

#STTT #OpenAccess: doi.org/10.1038/s413...

03.10.2025 12:30 β€” πŸ‘ 0    πŸ” 0    πŸ’¬ 0    πŸ“Œ 0
Post image

NanoTAC is a #photoresponsive #nanomedicine integrating #PhotodynamicTherapy and PROTACs to silence HK2, reprogram #tumor metabolism, and achieve complete regression with lasting protection in #TNBC. #medsky

Read more in #STTT #OpenAccess: doi.org/10.1038/s413...

03.10.2025 08:30 β€” πŸ‘ 2    πŸ” 1    πŸ’¬ 0    πŸ“Œ 0
Post image

The #StressHormone #FGF21 drives a hierarchical, two-pronged energy flux system pivotal for cardiac energetic efficiency, comprising intracardiac mitochondrial energy sufficiency and systemic-transcardiac metabolite flux.

#STTT #OpenAccess: doi.org/10.1038/s413...

03.10.2025 05:08 β€” πŸ‘ 1    πŸ” 0    πŸ’¬ 0    πŸ“Œ 0
Post image

This perspective presents the applicability of the China Protocol in #LungCancer, which is composed of four key steps: early screening, #Diagnosis, non-invasive molecular characterization-based treatment, and whole-process management.

#STTT #OpenAccess: doi.org/10.1038/s413...

03.10.2025 03:43 β€” πŸ‘ 0    πŸ” 0    πŸ’¬ 0    πŸ“Œ 0
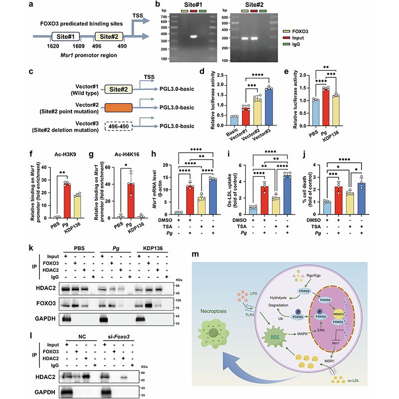
Post image

Porphyromonas gingivalis infection exacerbates #Atherosclerotic plaque destabilization by promoting #OxidativeStress-mediated #necroptosis in lipid-laden macrophages via upregulating MSR1 expression. #medsky

#STTT #OpenAccess: doi.org/10.1038/s413...

02.10.2025 12:30 β€” πŸ‘ 0    πŸ” 0    πŸ’¬ 0    πŸ“Œ 0
Post image

First-line #sintilimab plus #platinum-etoposide is effective and safe in #ESSCLC, with multi-omics analyses revealing local and systemic #ImmuneLandscapes, enabling the construction of a non-invasive #biomarker model. #medsky

#STTT #OpenAccess: doi.org/10.1038/s413...

02.10.2025 05:30 β€” πŸ‘ 1    πŸ” 0    πŸ’¬ 0    πŸ“Œ 0
Post image

Neoadjuvant #tislelizumab combined with nab-paclitaxel and #anthracycline-based #chemotherapy is safe and effective in #TNBC, achieving high pCR, with multi-omics analyses revealing #immune pathways and enabling #PredictiveModeling.

#STTT #OpenAccess: doi.org/10.1038/s413...

01.10.2025 23:00 β€” πŸ‘ 0    πŸ” 0    πŸ’¬ 0    πŸ“Œ 0
Post image

Reviewing the role of the #ImmuneSystem in the cardiovascular system, its physiological & pathological regulation in various CVDs, with insights into immune system targeting therapeutic strategies and their translational implications in CVDs.

#STTT #OpenAccess: doi.org/10.1038/s413...

01.10.2025 14:49 β€” πŸ‘ 0    πŸ” 0    πŸ’¬ 0    πŸ“Œ 0
Post image

Researchers identify PKMYT1 as a key driver of #cisplatin resistance in #osteosarcoma, showing that PKMYT1-mediated NPM1 phosphorylation disrupts #DNARepair & that inhibiting PKMYT1 with RP6306 synergizes with cisplatin to overcome #chemoresistance.

#STTT: doi.org/10.1038/s413...

01.10.2025 12:48 β€” πŸ‘ 0    πŸ” 0    πŸ’¬ 0    πŸ“Œ 0

@sigtrans-sttt is following 20 prominent accounts