MetaEdit+'s Avatar

MetaEdit+

@metaedit.bsky.social

MetaEdit+ lets you create World-Class Modeling Tools in minutes - no coding needed. Download https://metacase.com/download/

40 Followers  |  67 Following  |  44 Posts  |  Joined: 18.01.2024  |  1.7218

Latest posts by metaedit.bsky.social on Bluesky

MetaCase - Webcasts on Domain-Specific Modeling Webcast on co-evolution of languages, models and tooling

When modeling languages evolve, your models shouldn't break. MetaEdit+ handles co-evolution automaticallyโ€”updating models & tools as languages change, or highlighting what needs manual review. Your editors stay functional, always. metacase.com/webcasts/coe...

15.10.2025 09:39 โ€” ๐Ÿ‘ 0    ๐Ÿ” 1    ๐Ÿ’ฌ 0    ๐Ÿ“Œ 0
From Ontology to Domain-Specific Languages: Turning Domain Expertise into Actionable Models | MBSE 2025 Immersive training and collaborative work focused on Model-Based Systems Engineering in space.

From ontology to action! Learn how domain knowledge can evolve into domain-specific modeling languages โ€” enabling experts to model, test & generate code directly. Join us at MBSE 2025, Nov 5โ€“7 in Vilnius!
www.b2match.com/e/mbse-2025/...
#DSL #Modeling #Ontology #DSM #codegeneration

14.10.2025 07:53 โ€” ๐Ÿ‘ 1    ๐Ÿ” 0    ๐Ÿ’ฌ 0    ๐Ÿ“Œ 0
Preview
MODELS 2025 - Panel - MODELS 2025 About Traditionally, MODELS hosts a plenary panel on a trending topic, bringing together experts for an in-depth discussion of a particular topic. Summary Fostering communication and collaboration bet...

At MODELS 2025 weโ€™re joining an industry panel on collaboration between academia and industry.
Not just success stories โ€“ weโ€™ll also look at where things went wrong and what we can learn from failures.
๐Ÿ”— 2025.models-conf.com/track/models... #MODELSConf25

09.10.2025 08:41 โ€” ๐Ÿ‘ 1    ๐Ÿ” 0    ๐Ÿ’ฌ 0    ๐Ÿ“Œ 0
Preview
A framework for evaluating tool support for co-evolution of modeling languages, tools and models (MODELS 2025 - Journal-First) - MODELS 2025 Articles published in the Journal on Software and Systems Modeling are eligible to have a featured journal-first presentation at MODELS. These are selected according to specific criteria.

๐Ÿš€MODELS 2025 has started!
Weโ€™ll present our journal-first article on evaluating whether your tool can meet future modeling needs.
๐Ÿ”นPaper available
๐Ÿ”นAll reference cases (3 tools) openly shared
๐Ÿ”นMethod can be reused for your own evaluations
Test your choices!
๐Ÿ”— 2025.models-conf.com/details/mode...

07.10.2025 08:56 โ€” ๐Ÿ‘ 1    ๐Ÿ” 0    ๐Ÿ’ฌ 0    ๐Ÿ“Œ 0

๐Ÿ“ข Next week #MODELSconf25 starts with three our contributions:
1๏ธโƒฃ Co-evolution of metamodels & models:
link.springer.com/article/10.1...
2๏ธโƒฃ Industry panel on collaboration: 2025.models-conf.com/track/models...
3๏ธโƒฃ Managing heterogeneous models: Our MoM challenge solution: github.com/mccjpt/Satel...

03.10.2025 12:00 โ€” ๐Ÿ‘ 1    ๐Ÿ” 1    ๐Ÿ’ฌ 0    ๐Ÿ“Œ 0
Preview
GitHub - mccjpt/SatelliteConfig: Demonstrating how MetaEdit+ supports Model Management Challenge 2025 Demonstrating how MetaEdit+ supports Model Management Challenge 2025 - mccjpt/SatelliteConfig

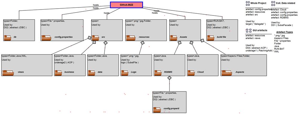
Most companies face challenges in managing different artefacts of development work. MoM'25 at #MODELSconf2025 set a challenge. See our solution using domain-specific modeling languages in MetaEdit+ at github.com/mccjpt/Satel.... It provides immediate feedback, consistency & hassle-free versioning.

23.09.2025 07:41 โ€” ๐Ÿ‘ 1    ๐Ÿ” 0    ๐Ÿ’ฌ 0    ๐Ÿ“Œ 0
Preview
MODELS 2025 - Panel - MODELS 2025 About Traditionally, MODELS hosts a plenary panel on a trending topic, bringing together experts for an in-depth discussion of a particular topic. Summary Fostering communication and collaboration bet...

โ€œHow can we better bridge the gap between academia and industry? Success stories and failuresโ€. MetaCase CTO invited to a panel at ACM/IEEE Conference on Model Driven Engineering Languages and System. Register to join onsite or online. 2025.models-conf.com/track/models...

16.09.2025 08:00 โ€” ๐Ÿ‘ 1    ๐Ÿ” 1    ๐Ÿ’ฌ 0    ๐Ÿ“Œ 0
From Graphical Models to Optimized Robot Plans โ€“ PDDL Planning with MetaEdit+
YouTube video by Edward Hage From Graphical Models to Optimized Robot Plans โ€“ PDDL Planning with MetaEdit+

DSL of the week: AVG coordination and resource allocation in an assembly environment. For details see the video how to get from graphical models to optimized robot plans: www.youtube.com/watch?v=QVyB...

09.09.2025 07:30 โ€” ๐Ÿ‘ 2    ๐Ÿ” 0    ๐Ÿ’ฌ 0    ๐Ÿ“Œ 0
LinkedIn This link will take you to a page thatโ€™s not on LinkedIn

When we ask feedback from users of ๐๐จ๐ฆ๐š๐ข๐ง-๐ฌ๐ฉ๐ž๐œ๐ข๐Ÿ๐ข๐œ ๐ฅ๐š๐ง๐ ๐ฎ๐š๐ ๐ž๐ฌ the line between ๐˜ญ๐˜ข๐˜ฏ๐˜จ๐˜ถ๐˜ข๐˜จ๐˜ฆ and ๐˜ต๐˜ฐ๐˜ฐ๐˜ญ blurs.

Even the most elegant DSL definition wonโ€™t win over users if tooling falls short. A study (lnkd.in/dq3XDEbs) shows this perfectly โ€” what matters is usability, collaboration, integration etc.

27.08.2025 10:13 โ€” ๐Ÿ‘ 3    ๐Ÿ” 1    ๐Ÿ’ฌ 0    ๐Ÿ“Œ 0

@metaedit.bsky.social has been very useful for prototyping the language and its concrete syntax. The REPL aspect of the tool is really valuable for designing a metamodel and its concrete syntax based on examples, which co-evolve in a consistent manner.

19.08.2025 08:08 โ€” ๐Ÿ‘ 3    ๐Ÿ” 2    ๐Ÿ’ฌ 0    ๐Ÿ“Œ 0
Post image

DSL of the week: DSL for tool assessment in MBSE tool integration. A case of Simulink in journals.sagepub.com/doi/full/10....

02.09.2025 08:25 โ€” ๐Ÿ‘ 1    ๐Ÿ” 0    ๐Ÿ’ฌ 0    ๐Ÿ“Œ 0
Preview
Modeling Government Business Ecosystems withย Ecosystem Governance Compass The current approach to public ICT procurement is characterized by siloed, application-specific ICT architectures, with each system operating in isolation from others. This is in direct contrast to th...

Ecosystem Governance Compassโ€”whose modeling language was ๐œ๐ซ๐ž๐š๐ญ๐ž๐ ๐ฐ๐ข๐ญ๐ก ๐ญ๐ก๐ž ๐Œ๐ž๐ญ๐š๐„๐๐ข๐ญ+ toolโ€”provides a detailed view of ecosystems. Case and details at doi.org/10.1007/978-...

26.08.2025 07:34 โ€” ๐Ÿ‘ 1    ๐Ÿ” 0    ๐Ÿ’ฌ 0    ๐Ÿ“Œ 0
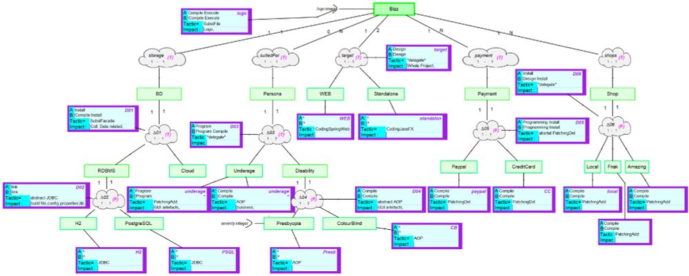
Post image

DSL of the week: Artefact model for product lines (detailed in doi.org/10.1007/978-...)

19.08.2025 07:44 โ€” ๐Ÿ‘ 2    ๐Ÿ” 1    ๐Ÿ’ฌ 0    ๐Ÿ“Œ 1
Post image

MetaCase will be at MBSE 2025 in Vilnius, Lithuania!

Join us at this key event for model-based systems engineering and discussions around domain-specific modeling, interoperability and creating modeling support that fits 100% with the needs.

Register at: www.b2match.com/e/mbse-2025

10.07.2025 10:12 โ€” ๐Ÿ‘ 1    ๐Ÿ” 0    ๐Ÿ’ฌ 0    ๐Ÿ“Œ 0

Domain-Specific Modeling in MetaEdit+ for Domain-Specific Modeling support for heat management in process systems, doi.org/10.1117/12.2...

01.07.2025 07:21 โ€” ๐Ÿ‘ 0    ๐Ÿ” 0    ๐Ÿ’ฌ 0    ๐Ÿ“Œ 0
Post image

DSL of the week: Production cell configuration, used for producing code (Python)

17.06.2025 08:27 โ€” ๐Ÿ‘ 2    ๐Ÿ” 1    ๐Ÿ’ฌ 0    ๐Ÿ“Œ 0
Post image

DSL of the week: Printer data paths

10.06.2025 14:38 โ€” ๐Ÿ‘ 1    ๐Ÿ” 0    ๐Ÿ’ฌ 0    ๐Ÿ“Œ 0
Post image

๐—–๐—ฟ๐—ฒ๐—ฎ๐˜๐—ฒ ๐—ฌ๐—ผ๐˜‚๐—ฟ ๐—ข๐˜„๐—ป ๐—Ÿ๐—ฎ๐—ป๐—ด๐˜‚๐—ฎ๐—ด๐—ฒ ๐—ณ๐—ผ๐—ฟ ๐—–๐—ผ๐—ฑ๐—ฒ & ๐—–๐—ผ๐—น๐—น๐—ฎ๐—ฏ๐—ผ๐—ฟ๐—ฎ๐˜๐—ถ๐—ผ๐—ป!

Want to streamline communication with domain experts & generate code faster? See the slides from our hands-on session at DDD Europe showing how to formalize a ubiquitous language into a domain-specific language: metacase.com/papers/DDD_E...

10.06.2025 13:18 โ€” ๐Ÿ‘ 2    ๐Ÿ” 1    ๐Ÿ’ฌ 0    ๐Ÿ“Œ 0
Post image

DSL of the week: Health application interfaces, generates Java, JSP, CSS etc. This language is related to two other DSLs, targeting structural (FHIR) and dynamic parts.

02.06.2025 10:16 โ€” ๐Ÿ‘ 1    ๐Ÿ” 0    ๐Ÿ’ฌ 0    ๐Ÿ“Œ 0
Post image

DSL of the week: Defining model flows in tool chains for integration. Detailed in journals.sagepub.com/doi/abs/10.3...

20.05.2025 08:35 โ€” ๐Ÿ‘ 0    ๐Ÿ” 0    ๐Ÿ’ฌ 0    ๐Ÿ“Œ 0

๐ƒ๐จ๐ฆ๐š๐ข๐ง๐ฌ ๐ž๐ฏ๐จ๐ฅ๐ฏ๐ž, ๐ฌ๐จ ๐ฅ๐š๐ง๐ ๐ฎ๐š๐ ๐ž๐ฌ ๐ž๐ฏ๐จ๐ฅ๐ฏ๐ž โ€” ๐š๐ง๐ ๐ญ๐ก๐ž๐ข๐ซ ๐ญ๐จ๐จ๐ฅ๐ฌ ๐ฆ๐ฎ๐ฌ๐ญ ๐ž๐ฏ๐จ๐ฅ๐ฏ๐ž ๐ฐ๐ข๐ญ๐ก ๐ญ๐ก๐ž๐ฆ.
There are significant costs if tools can't update models when the language changes. Check our hands-on tutorial (metacase.com/support/55/m...) that lets you test how MetaEdit+ handles the co-evolution of models and tooling

15.05.2025 09:18 โ€” ๐Ÿ‘ 1    ๐Ÿ” 0    ๐Ÿ’ฌ 0    ๐Ÿ“Œ 1
Post image

DSL of the week: OVL for specifying variability and dependencies. Scalability of large variability models is supported via views and model linking.

06.05.2025 07:23 โ€” ๐Ÿ‘ 2    ๐Ÿ” 0    ๐Ÿ’ฌ 0    ๐Ÿ“Œ 1
Post image

DSL of the week: Supporting product line development by producing feature models from domain-specific models (detailed in doi.org/10.1007/978-...)

29.04.2025 07:43 โ€” ๐Ÿ‘ 2    ๐Ÿ” 2    ๐Ÿ’ฌ 0    ๐Ÿ“Œ 1
DDD Europe 2025 - Program

Join Our Hands-On Session: Elevate Collaboration with Domain-Specific Languages

โœ… Insights into DSLs & models in practice
โœ… Hands-on experience creating a language for domain experts
โœ… Techniques to improve communication & domain understanding

DDD Europe 2025: 2025.dddeurope.com/program/crea...

22.04.2025 08:21 โ€” ๐Ÿ‘ 0    ๐Ÿ” 0    ๐Ÿ’ฌ 0    ๐Ÿ“Œ 0
Preview
DDD Europe 2025 - Program Juha-Pekka Tolvanen

Bridge the gap between developers and domain experts? Join Juha-Pekka Tolvanen's lab where weโ€™ll create a ubiquitous language that drives communication, code generation, and more. DDD Europe 2025:

04.04.2025 12:01 โ€” ๐Ÿ‘ 1    ๐Ÿ” 2    ๐Ÿ’ฌ 0    ๐Ÿ“Œ 0
Post image

DSL of the week: VDSL - low-code for vehicle applications

08.04.2025 08:55 โ€” ๐Ÿ‘ 1    ๐Ÿ” 1    ๐Ÿ’ฌ 0    ๐Ÿ“Œ 0

For those wanting to try, get it from Bitbucket: bitbucket.org/east-adl/sam...

03.04.2025 08:33 โ€” ๐Ÿ‘ 0    ๐Ÿ” 0    ๐Ÿ’ฌ 0    ๐Ÿ“Œ 0
Post image

DSL of the week: Fish farm automation systems. Generates IEC61131 source code, SQL, device configuration, BoM, installation instructions

25.03.2025 13:03 โ€” ๐Ÿ‘ 2    ๐Ÿ” 2    ๐Ÿ’ฌ 0    ๐Ÿ“Œ 0
DDD Europe 2025 - Software Modelling & Design Conference

I'm thrilled to be speaking at Domain-Driven Design Europe 2025, taking place June 4-6 in Antwerp, Belgium! ๐ŸŽค

In our hands-on lab, weโ€™ll create a domain-specific language that enables collaborative modeling between domain experts and developers. Join DDD Europe, 2025.dddeurope.com

21.03.2025 08:35 โ€” ๐Ÿ‘ 0    ๐Ÿ” 1    ๐Ÿ’ฌ 0    ๐Ÿ“Œ 0
Post image

DSL of the week: Design Space Exploration (DSE) applied to set platforms, workloads, simulations and allocations for design space exploration of embedded systems.

18.03.2025 08:24 โ€” ๐Ÿ‘ 4    ๐Ÿ” 1    ๐Ÿ’ฌ 0    ๐Ÿ“Œ 0

@metaedit is following 19 prominent accounts