Jonathan KM Lim's Avatar

Jonathan KM Lim

@j0nlim.bsky.social

Cancer biologist at @HHU / University Hospital Dรผsseldorf ๐Ÿ‡ฉ๐Ÿ‡ช PhD @ UBC ๐Ÿ‡จ๐Ÿ‡ฆ Interested in oncogenic RAS signaling, cancer metabolism, lncRNAs GoogleScholar: https://g.co/kgs/jCXqEPN Website: https://shorturl.at/IDSGc

450 Followers  |  1,396 Following  |  7 Posts  |  Joined: 17.11.2024  |  2.0229

Latest posts by j0nlim.bsky.social on Bluesky

Preview
Neomorphic DNA-binding enables tumor-specific therapeutic gene expression in fusion-addicted childhood sarcoma - Molecular Cancer Chimeric fusion transcription factors are oncogenic hallmarks of several devastating cancer entities including pediatric sarcomas, such as Ewing sarcoma (EwS) and alveolar rhabdomyosarcoma (ARMS). Des...

Since CXADR is a viral receptor, this study further paves the way for our novel virotherapy of #Ewing #sarcoma based on our 2022 study by @hoelting.bsky.social pioneering a suicde gene therapy induced by a Ewing sarcoma-specifc synthetic GGAA-enhancer
tinyurl.com/2sckk89m

11.08.2025 06:40 โ€” ๐Ÿ‘ 3    ๐Ÿ” 3    ๐Ÿ’ฌ 1    ๐Ÿ“Œ 0
Post image

Very proud on our stellar Alina Ritter for her frist first-author paper:

Targeting CXADR-mediated AKT signaling suppresses tumorigenesis and enhances #chemotherapy efficacy in #Ewing #sarcoma

tinyurl.com/3kcs3bc9

@dkfz.bsky.social
@uniheidelberg.bsky.social
@nct-heidelberg.bsky.social

11.08.2025 06:38 โ€” ๐Ÿ‘ 19    ๐Ÿ” 11    ๐Ÿ’ฌ 1    ๐Ÿ“Œ 8
Preview
ร…ngstrรถm-resolution imaging of cell-surface glycans - Nature Nanotechnology By combining bioorthogonal metabolic labelling and resolution enhancement through sequential imaging of DNA barcodes, the molecular organization of individual sugars in the native glycocalyx has been ...

New paper online:

ร…ngstrรถm-resolution imaging of cell-surface glycans.

The molecular organization of sugars in the native #glycocalyx has been resolved at 9 รฅngstrรถm using bioorthogonal metabolic labeling and #superresolution imaging of DNA barcodes.

#Glycotime

www.nature.com/articles/s41...

28.07.2025 09:44 โ€” ๐Ÿ‘ 38    ๐Ÿ” 20    ๐Ÿ’ฌ 2    ๐Ÿ“Œ 4
Preview
Repurposing salicylic acid as a versatile inducer of proximity - Nature Chemical Biology A highly compact chemically induced proximity system dependent on salicylic acid or aspirin enables control of biological processes and cellular therapeutics using an over-the-counter drug with minima...

A highly compact chemically induced proximity system dependent on salicylic acid or aspirin enables control of biological processes and cellular therapeutics using an over-the counter drug with minimal side effects

www.nature.com/articles/s41...

13.06.2025 19:36 โ€” ๐Ÿ‘ 7    ๐Ÿ” 1    ๐Ÿ’ฌ 0    ๐Ÿ“Œ 1

Synthetic biology could enable new types of programmable therapeutics. Our new preprint introduces synthetic protein circuits that selectively trigger cell death in Ras-mutant cancer cells, with interesting advantages compared to existing approaches.
www.biorxiv.org/content/10.1...

03.06.2025 00:11 โ€” ๐Ÿ‘ 62    ๐Ÿ” 15    ๐Ÿ’ฌ 3    ๐Ÿ“Œ 1
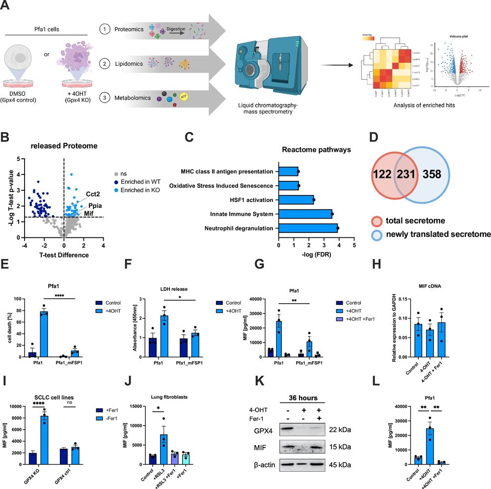
Preview
An atlas of ferroptosis-induced secretomes Cell Death & Differentiation - An atlas of ferroptosis-induced secretomes

What do cells undergoing #ferroptosis #celldeath release? Read all about it in our atlas on ferroptosis #secretomes out now in Cell Death and Differentiation #CDDpress
Great collaboration with @cecad.bsky.social @frezzalab.bsky.social @kreuzaler.bsky.social @almutschulze.bsky.social

rdcu.be/ejp9C

26.04.2025 09:42 โ€” ๐Ÿ‘ 30    ๐Ÿ” 10    ๐Ÿ’ฌ 3    ๐Ÿ“Œ 1
Preview
PRMT5-mediated arginine methylation stabilizes GPX4 to suppress ferroptosis in cancer - Nature Cell Biology Fan et al. report a role for PRMT5 in regulating GPX4 stability and ferroptosis sensitivity through arginine methylation, which may be targeted to inhibit tumour development.

โ˜•Fan et al. report a role for PRMT5 in regulating GPX4 stability and #ferroptosis sensitivity through arginine methylation, which may be targeted to inhibit #tumor development.
rdcu.be/ejc3M
bit.ly/4iyxJMj

24.04.2025 19:29 โ€” ๐Ÿ‘ 7    ๐Ÿ” 4    ๐Ÿ’ฌ 1    ๐Ÿ“Œ 0
Preview
Targeting PIKfyve-driven lipid metabolism in pancreatic cancer - Nature A study of human and mouse models of pancreatic cancer finds that inhibiting the lipid kinase PIKfyve interferes with the cancerโ€™s lipid homeostasis, making it a potential target for drug development.

Targeting PIKfyve-driven lipid metabolism in pancreatic cancer

www.nature.com/articles/s41...

Congrats to the @lyssiotislab.bsky.social and all the others involved

23.04.2025 16:09 โ€” ๐Ÿ‘ 9    ๐Ÿ” 3    ๐Ÿ’ฌ 1    ๐Ÿ“Œ 1
Post image

Low overlap of transcription factor DNA binding and regulatory targets @nature.com
www.nature.com/articles/s41...

16.04.2025 19:32 โ€” ๐Ÿ‘ 2    ๐Ÿ” 1    ๐Ÿ’ฌ 0    ๐Ÿ“Œ 0
Preview
ALDH7A1 protects against ferroptosis by generating membrane NADH and regulating FSP1 A membrane-associated pool of NADH confers protection against ferroptosis.

A cell membrane-localized NADH pool, very cool!

ALDH7A1 protects against ferroptosis by generating membrane NADH and regulating FSP1 www.cell.com/cell/abstrac...

14.04.2025 15:08 โ€” ๐Ÿ‘ 4    ๐Ÿ” 4    ๐Ÿ’ฌ 0    ๐Ÿ“Œ 0
The Evolution of Bacteria on a โ€œMega-Plateโ€ Petri Dish (Kishony Lab)
YouTube video by Harvard Medical School The Evolution of Bacteria on a โ€œMega-Plateโ€ Petri Dish (Kishony Lab)

In 2016, the Kishony Lab at Harvard Medical School put together this demonstration of acquired antibiotic resistance in E. coli bacteria, creating a mega-Petri dish (2' x 4') with a stepped gradient of antibiotic.

Seeing the mutants emerge & spread is an elegant demo of evolutionary change.

13.04.2025 14:01 โ€” ๐Ÿ‘ 179    ๐Ÿ” 66    ๐Ÿ’ฌ 11    ๐Ÿ“Œ 23

KRas mutant is Schrรถdingerโ€™s enzyme

02.04.2025 15:00 โ€” ๐Ÿ‘ 3    ๐Ÿ” 0    ๐Ÿ’ฌ 0    ๐Ÿ“Œ 0
Preview
Intratumour oxidative hotspots provide a niche for cancer cell dissemination - Nature Cell Biology Ueda et al. develop a sensor targeted to tumour cells that tracks extracellular H2O2. Tumour cells in H2O2 hotspots undergo partial epithelialโ€“mesenchymal transition and migrate away from H2O2 hotspot...

โ˜•Ueda et al. develop a sensor targeted to #tumor cells that tracks extracellular H2O2. Tumor cells in H2O2 hotspots undergo partial epithelialโ€“mesenchymal transition and migrate away from H2O2 hotspots. This is not seen in NRF2-hyperactivated tumors.
rdcu.be/eeQwh
bit.ly/4hAJ5it

24.03.2025 13:26 โ€” ๐Ÿ‘ 18    ๐Ÿ” 5    ๐Ÿ’ฌ 2    ๐Ÿ“Œ 6
Preview
Glycogen drives tumour initiation and progression in lung adenocarcinoma - Nature Metabolism Clarke, Hawkinson and colleagues study the contribution of glycogen accumulation in the onset and progression of lung cancer.

Fascinating work from MALDI master Ramon Sun and collaborators on glycogen metabolism in NSCLC. A real tour de force and such beautiful images ๐Ÿ˜ www.nature.com/articles/s42...

11.03.2025 16:10 โ€” ๐Ÿ‘ 25    ๐Ÿ” 7    ๐Ÿ’ฌ 0    ๐Ÿ“Œ 1
History โ€“ The Long-Term Evolution Experiment

Happy 37th birthday to the LTEE!
the-ltee.org/history/

24.02.2025 15:39 โ€” ๐Ÿ‘ 250    ๐Ÿ” 75    ๐Ÿ’ฌ 8    ๐Ÿ“Œ 10
The analysis found that Elephas maximus, the Asian elephant, has a lower than excepted prevalence of malignancy, but found no evidence to suggest that it has an exceptionally low prevalence of malignancy despite often being touted as the quintessential example of Petoโ€™s paradox.

The analysis found that Elephas maximus, the Asian elephant, has a lower than excepted prevalence of malignancy, but found no evidence to suggest that it has an exceptionally low prevalence of malignancy despite often being touted as the quintessential example of Petoโ€™s paradox.

Larger species have a higher cancer prevalence than smaller species, according to a study that refutes Petoโ€™s Paradox, the claim that that speciesโ€™ body size is not correlated with cancer risk. In PNAS: www.pnas.org/doi/10.1073/...

04.03.2025 16:03 โ€” ๐Ÿ‘ 17    ๐Ÿ” 2    ๐Ÿ’ฌ 0    ๐Ÿ“Œ 0

Tenure track apps are like finding love.
The motivation letter is the love letter. The interview, a fancy date. Youre to find out what theyโ€™re into, convince them why youโ€™re compatible, a process wherein you fantasize being with them, moving countries for them. Alas they tell youโ€™re not a good fit.

22.02.2025 08:48 โ€” ๐Ÿ‘ 1    ๐Ÿ” 0    ๐Ÿ’ฌ 0    ๐Ÿ“Œ 0
Preview
Cooperative nutrient scavenging is an evolutionary advantage in cancer Nature - Nutrient-starved tumour cells cooperate by secreting aminopeptidases that digest oligopeptides in the microenvironment, creating a shared pool of free amino acids.

First: I apologize for never coming here and now doing so only to brag ๐Ÿ˜ฌ
Second: I am very proud of the people in our lab. We are a small group in a Bio department and this work took an enormous amount of effort from every one here.
rdcu.be/eaxEz

20.02.2025 16:39 โ€” ๐Ÿ‘ 70    ๐Ÿ” 17    ๐Ÿ’ฌ 7    ๐Ÿ“Œ 1
Preview
Nitroglycerin-responsive gene switch for the on-demand production of therapeutic proteins - Nature Biomedical Engineering Clinically licensed nitroglycerin patches allowed for the on-demand and sustained expression of glucagon-like peptide-1 by human cells engineered with a nitroglycerin-responsive gene switch subcutaneo...

The latest chapter in tuneable gene expression system uses
nitroglycerin to enable controlled and reversible production of glucagon-like peptide-1 over 35-days restoring blood glucose levels in mice with #diabetes without affecting heart rate or blood pressure. www.nature.com/articles/s41...

15.02.2025 11:30 โ€” ๐Ÿ‘ 3    ๐Ÿ” 4    ๐Ÿ’ฌ 0    ๐Ÿ“Œ 1
Preview
Starving tumors with fat - Nature Biotechnology Adipocytes can be isolated, genetically manipulated, and then reimplanted. In this study, these properties were leveraged to engineer adipocytes that can outcompete tumors for essential metabolic reso...

Research Briefing: Starving tumors with fat www.nature.com/articles/s41...

06.02.2025 16:27 โ€” ๐Ÿ‘ 6    ๐Ÿ” 2    ๐Ÿ’ฌ 0    ๐Ÿ“Œ 0
Preview
GUK1 activation is a metabolic liability in lung cancer Schneider etย al. identify guanylate kinase 1 (GUK1), a GDP-synthesizing enzyme, as a target of oncogenic signaling in lung cancer. Phosphorylation of GUK1 augments nucleotide pools and is important fo...

GUK1 activation is a metabolic liability in lung cancer: Cell www.cell.com/cell/fulltex...

06.02.2025 16:53 โ€” ๐Ÿ‘ 13    ๐Ÿ” 3    ๐Ÿ’ฌ 0    ๐Ÿ“Œ 1
Therapeutic T cells with synthetic gene circuits act locally - Nature Biotechnology Nature Biotechnology - Therapeutic T cells with synthetic gene circuits act locally

Research Highlight: Therapeutic T cells with synthetic gene circuits act locally www.nature.com/articles/s41...

05.02.2025 19:59 โ€” ๐Ÿ‘ 9    ๐Ÿ” 2    ๐Ÿ’ฌ 0    ๐Ÿ“Œ 0
Preview
Quantifying metabolites using structure-switching aptamers coupled to DNA sequencing Nature Biotechnology - Metabolites can be quantified using a combination of aptamers and DNA barcodes.

Delighted to share our latest paper describing a method to read the levels of hundreds of metabolites or drugs in parallel using DNA sequencing. This method, which we call โ€˜smol-seqโ€™ (Small MOLecule sequencing), harnesses the power of DNA sequencing for metabolite detection:
rdcu.be/d8xLv (1/6)

04.02.2025 13:54 โ€” ๐Ÿ‘ 159    ๐Ÿ” 62    ๐Ÿ’ฌ 11    ๐Ÿ“Œ 11
Preview
Drug combinations targeting FAK and MEK overcomes tumour heterogeneity in glioblastoma Glioblastoma (GBM) is an aggressive brain tumour with limited treatment options and poor prognosis, largely due to its heterogeneity and the involvement of multiple intracellular signalling pathways t...

Wow, that's a fantastic preprint from Neil Carragher's group @uoe-igc.bsky.social @margaretframe.bsky.social (couldn't find the others on bluesky yet):

www.biorxiv.org/content/10.1...

31.01.2025 19:28 โ€” ๐Ÿ‘ 6    ๐Ÿ” 3    ๐Ÿ’ฌ 0    ๐Ÿ“Œ 0
Post image

New preprint from the lab! ๐Ÿšจ

๐Ÿงซ New galactose #CRISPR screening strategy
๐ŸŽฏ 481 genes required for #OXPHOS
โš™๏ธ #FAM136A in IMS proteostasis
๐Ÿ‘‚Mito defects in #Menieres disease

by @marcellharhai.bsky.social @fbm-unil.bsky.social

A short thread 1/5

www.biorxiv.org/content/10.1...

30.01.2025 07:58 โ€” ๐Ÿ‘ 38    ๐Ÿ” 20    ๐Ÿ’ฌ 5    ๐Ÿ“Œ 5

Congratulations X 2 !!!

28.01.2025 11:20 โ€” ๐Ÿ‘ 0    ๐Ÿ” 0    ๐Ÿ’ฌ 0    ๐Ÿ“Œ 0
Post image

And this paper is coming to you live from #maternityleave with the right supportive network! Just wanted to encourage #womeninscience #youngparents

28.01.2025 10:03 โ€” ๐Ÿ‘ 15    ๐Ÿ” 2    ๐Ÿ’ฌ 2    ๐Ÿ“Œ 0
Preview
Ferroptosis triggers mitochondrial fragmentation via Drp1 activation Cell Death & Disease - Ferroptosis triggers mitochondrial fragmentation via Drp1 activation

Ever wondered how #mitochondria fragmentation comes about during #ferroptosis ? Read our new paper on Drp1-mediated promotion of ferroptotic #celldeath. Great @cecad.bsky.social collaboration with Ana Garcia Saez!

rdcu.be/d7L66

28.01.2025 09:46 โ€” ๐Ÿ‘ 25    ๐Ÿ” 11    ๐Ÿ’ฌ 0    ๐Ÿ“Œ 0
 Twenty-color variants of bioluminescent proteins, eNLEX.

Twenty-color variants of bioluminescent proteins, eNLEX.

Brilliant work by Takeharu Nagai and team: Creating coveted bioluminescence colors for simultaneous multi-color bioimaging
www.science.org/doi/10.1126/...

24.01.2025 21:01 โ€” ๐Ÿ‘ 99    ๐Ÿ” 35    ๐Ÿ’ฌ 0    ๐Ÿ“Œ 0
Preview
Ergothioneine improves healthspan of aged animals by enhancing cGPDH activity through CSE-dependent persulfidation Petrovic etย al. demonstrate that ergothioneine acts as an alternative substrate for cystathionine gamma-lyase, an H2S-producing enzyme, leading to an increase of protein persulfidation. The persulfida...

Ergothioneine improves healthspan of aged animals by enhancing cGPDH activity through CSE-dependent persulfidation: Cell Metabolism www.cell.com/cell-metabol...

23.01.2025 17:04 โ€” ๐Ÿ‘ 10    ๐Ÿ” 4    ๐Ÿ’ฌ 0    ๐Ÿ“Œ 0

@j0nlim is following 20 prominent accounts