The Journal of Muscle Research and Cell Motility's Avatar

The Journal of Muscle Research and Cell Motility

@jmrcm-springer.bsky.social

Official site for the Journal of Muscle Research and Cell Motility. JMRCM publishes original research on the excitation and contraction of muscle and the processes underlying contractility and motility of cells. https://link.springer.com/journal/10974

19 Followers  |  85 Following  |  38 Posts  |  Joined: 23.06.2025  |  1.7079

Latest posts by jmrcm-springer.bsky.social on Bluesky

Post image

New original research #paper alert 🚨 by Sian et al.: Optimizing 2D in vitro #differentiation conditions for #C2C12 murine #myoblasts on gelatin #hydrogel

#myoblue

doi.org/10.1007/s109...

12.10.2025 19:08 β€” πŸ‘ 2    πŸ” 1    πŸ’¬ 1    πŸ“Œ 0
Preview
The role of MEGF10 in myoblast fusion and hypertrophic response to overload of skeletal muscle - Journal of Muscle Research and Cell Motility Biallelic mutations in multiple EGF domain protein 10 (MEGF10) gene cause EMARDD (early myopathy, areflexia, respiratory distress and dysphagia) in humans, a severe recessive myopathy, associated with reduced numbers of PAX7 positive satellite cells. To better understand the role of MEGF10 in satellite cells, we overexpressed human MEGF10 in mouse H-2kb-tsA58 myoblasts and found that it inhibited fusion. Addition of purified extracellular domains of human MEGF10, with (ECD) or without (EGF) the N-terminal EMI domain to H-2kb-tsA58 myoblasts, showed that the ECD was more effective at reducing myoblast adhesion and fusion by day 7 of differentiation, yet promoted adhesion of myoblasts to non-adhesive surfaces, highlighting the importance of the EMI domain in these behaviours. We additionally tested the role of Megf10 in vivo using transgenic mice with reduced (Megf10+/βˆ’) or no (Megf10βˆ’/βˆ’) Megf10. We found that the extensor digitorum longus muscle had fewer anti-Pax7 stained cell nuclei and was less able to undergo hypertrophy in response to muscle overload concomitant with a lower level of satellite cell activation. Taken together, our data suggest that MEGF10 may promote satellite cell adhesion and survival and prevent premature fusion helping to explain its role in EMARDD.

Michelle Peckham et al. demonstrate the role of MEGF10 in myoblast fusion, and how it affects satellite cell behaviour in muscle fibres responding to mechanical overload.

doi.org/10.1007/s109...

8/8

07.10.2025 11:30 β€” πŸ‘ 0    πŸ” 0    πŸ’¬ 0    πŸ“Œ 0
Preview
Regulation and function of Pax3 in muscle stem cell heterogeneity and stress response - Journal of Muscle Research and Cell Motility Journal of Muscle Research and Cell Motility -

Frederic Relaix et al. consider the specific role of Pax3 in adult muscle stem cells, which is only found in a subset of muscle stem cell.

doi.org/10.1007/s109...

7/8

07.10.2025 11:30 β€” πŸ‘ 0    πŸ” 0    πŸ’¬ 1    πŸ“Œ 0
Preview
Skeletal muscle: a biologists’ adventure playground - Journal of Muscle Research and Cell Motility A brief discussion about skeletal muscle, aberrant expression of dystrophin from null mutations of the gene, potential explanations as to why this occurs, and how understanding this could be useful for potential therapies in the future.

Terry Partridge considers why it is that in muscular dystrophy, a small number of skeletal muscle fibres begin to re-express dystrophin from nominally null mutations of the gene.

doi.org/10.1007/s109...

6/8

07.10.2025 11:30 β€” πŸ‘ 0    πŸ” 0    πŸ’¬ 1    πŸ“Œ 0
Preview
Insights into human muscle biology from human primary skeletal muscle cell culture - Journal of Muscle Research and Cell Motility This review arises from the symposium held in honour of Prof Jenny Morgan at UCL in 2024 and the authors would like to acknowledge the outstanding contribution that Prof Morgan has made to the field of translational muscle cell biology. Prof Morgan published a review article in 2010 entitled: Are human and mice satellite cells really the same? In which the authors highlighted differences between species which are still pertinent to skeletal muscle cell culture studies today. To our knowledge there are no comprehensive reviews which outline the considerable work that has been undertaken using human primary skeletal muscle origin cells as the main model system. This review highlights the multitude of muscle biology that has been investigated using human primary cells, as well as discussing the advantages and disadvantages over other cell models. We also discuss future directions for primary cell culture models utilising the latest technologies in cell type specificity and culture systems.

Steve Harridge et al. contributed a comprehensive review that considers the particular benefits and challenges of using human primary stem cells in culture.

doi.org/10.1007/s109...

5/8

07.10.2025 11:30 β€” πŸ‘ 0    πŸ” 0    πŸ’¬ 1    πŸ“Œ 0

Included in the collection:

Tom Roberts and his group contributed a review on the progress and prospects in antisense oligonucleotide-mediated exon skipping therapies for Duchenne muscular dystrophy

doi.org/10.1007/s109...

4/8

07.10.2025 11:30 β€” πŸ‘ 0    πŸ” 0    πŸ’¬ 1    πŸ“Œ 0

She identified progenitor cell types that contribute to skeletal muscle regeneration and manipulating these cell populations to enhance muscle repair in skeletal muscle regenerative medicine and muscular dystrophy treatment.

3/8

07.10.2025 11:30 β€” πŸ‘ 0    πŸ” 0    πŸ’¬ 1    πŸ“Œ 0

Her research has focused on the biology of skeletal muscle and its capacity to regenerate, using in vitro models of stem cell activation, proliferation and differentiation and in vivo transplantation models.

2/8

07.10.2025 11:30 β€” πŸ‘ 0    πŸ” 0    πŸ’¬ 1    πŸ“Œ 0
Preview
Festschrift for Professor Jennifer Morgan - Journal of Muscle Research and Cell Motility Journal of Muscle Research and Cell Motility -

New #collection of articles for Professor Jennifer Morgan's retirement from the Institute of Child Health in London.

Prof. Morgan was an MDEX consortium member, involved in Antisense Oligonucleotide clinical trials of DMD patients.

#myoblue #online-first

doi.org/10.1007/s109...

1/8

07.10.2025 11:30 β€” πŸ‘ 3    πŸ” 1    πŸ’¬ 1    πŸ“Œ 1
Preview
Regulation of Autonomic Motility in Human Gastric Muscle and the Gastroepiploic Artery by Stretch and pH - Journal of Muscle Research and Cell Motility Human gastric motility is regulated by both slow wave activity and membrane excitability. Regulation of gastric function involves adapting motility through repetitive stretches during feeding and digestion. Alongside gastric motility, gastric vascular motility must also be accurately regulated. The physiological function of stretch-activated K+ channels has been demonstrated in the relaxation mechanisms of the uterus and bladder. For these reasons, this study was designed to investigate whether stretch-activated K+ channels are involved in the functional regulation of human gastric muscle and vessels. We examined human gastric body tissues and gastroepiploic arteries from patients who underwent gastrectomy using a conventional contractile measurement system and Western immunoblot. High concentrations of K+ (50 mM) induced tonic contraction (4 g) in human gastric circular muscle from the body. Acetylcholine (ACh, 10 Β΅M) also induced an initial peak (3 g), tonic (1.1 g), and phasic contractions (1.5 g; 2.5 cycles/min). L-methionine, known to block TWIK (two-pore domain weak inward rectifying K2P channel)-related K+ channels (TREK-1), produced sustained contraction (2 g) in gastric smooth muscle in the presence of a cocktail of K+ channel blockers. Additionally, channel inhibitors such as extracellular acidosis (MES ([pH]o = 6.4)), quinidine, bupivacaine, and lidocaine enhanced spontaneous contractions by 224%, 183%, 138%, and 127% of control, respectively, in the presence of L-methionine. Concurrently, we analyzed the physiological role of TREK-1 and TASK-2 in the human gastroepiploic artery. The ring of the human gastroepiploic artery produced tonic contraction (2.8 g) under high K+ (50 mM). Following stimulation with high K+, the artery exhibited spontaneous vasoconstriction known as vasomotion (2.7 g; 0.13 cycles/min), which was completely inhibited by nifedipine, a voltage-dependent L-type Ca2+ channel (VDCCL) blocker. BayK 8644, an activator of VDCCL, induced vasomotion, which was also inhibited by nifedipine. In the human artery, L-methionine induced a vascular tonic contraction (0.15 g) and enhanced vasomotion by 179%. Additionally, lidocaine induced peak and tonic contractions of 1 g and 0.7 g, respectively. Both L-methionine and lidocaine also enhanced vasomotion induced by BayK 8644. The molecular presence of TREK-1 and TASK-2 was confirmed via Western blot in human gastric muscle, gastric mucosa, and artery, respectively. These findings suggest that TREK-1 and TASK-2 may be significant regulators of human gastric muscle and vascular motility.

New #original #research #paper by Dae Hoon Kim and colleagues: Regulation of Autonomic Motility in Human Gastric Muscle and the Gastroepiploic Artery by Stretch and pH

#myoblue #onlinefirst #gastric-muscle #smooth-muscle #stretch

doi.org/10.1007/s109...

26.09.2025 06:51 β€” πŸ‘ 0    πŸ” 1    πŸ’¬ 0    πŸ“Œ 0
Preview
LncRNA Xist acts as a miR-486-5p sponge to modulate myoblast proliferation by recruiting Stk4 - Journal of Muscle Research and Cell Motility Cell proliferation plays a crucial role in muscle atrophy-regeneration. However, the functional roles of Long non-coding RNA X-inactive specific transcript (lncRNA Xist) in C2C12 cell proliferation re...

New original research #manuscript by Wenlun Wang and co-authors: LncRNA Xist acts as a miR-486-5p sponge to modulate myoblast proliferation by recruiting Stk4

#myoblue #onlinefirst #miR-486 #Stk4 #myoblast #proliferation #LncRNA #Xist

doi.org/10.1007/s109...

22.09.2025 06:48 β€” πŸ‘ 1    πŸ” 1    πŸ’¬ 0    πŸ“Œ 0
Preview
Smooth muscle of the lower urinary tract: BK-RyR coupling in physiology and pathophysiology - Journal of Muscle Research and Cell Motility In the lower urinary tract, coordinated function between the bladder and urethra is essential for normal micturition, requiring smooth muscle contraction and relaxation in a tightly regulated cycle. D...

New #review article by Monica Ridlon and co-authors:
Smooth muscle of the lower urinary tract- BK-RyR coupling in physiology and pathophysiology

#smooth-muscle #RyR #pathophysiology

doi.org/10.1007/s109...

This article forms part of the Smooth Muscle Cell Function in Health and Disease Collection

05.09.2025 14:40 β€” πŸ‘ 1    πŸ” 2    πŸ’¬ 0    πŸ“Œ 0
Preview
Skeletal muscle alterations in Marfan syndrome: a systematic review - Journal of Muscle Research and Cell Motility Marfan syndrome is an autosomal dominant multisystemic connective tissue disorder caused by mutations in the FBN1 gene. Although clinical changes in the cardiovascular, ocular, and skeletal systems ha...

New #review article by Santos et al.: Skeletal muscle alterations in Marfan syndrome: a systematic review

#onlinefirst #myoblue #marfan #syndrome #skeletal-muscle

doi.org/10.1007/s109...

21.08.2025 11:21 β€” πŸ‘ 2    πŸ” 2    πŸ’¬ 0    πŸ“Œ 0
European Muscle Conference The European Society for Muscle Research (ESMR) was founded in 1971, and the first EMC meeting was organized in 1972 in Liege (Belgium). Since then, annual ...

This article forms part of of our European Muscle Conference series. Find more articles in our collection:
link.springer.com/collections/...

18.08.2025 08:41 β€” πŸ‘ 0    πŸ” 0    πŸ’¬ 0    πŸ“Œ 0
Preview
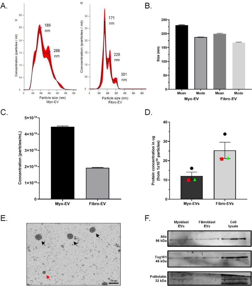
Myoblast and fibroblast derived small extracellular vesicles differentially affect myoblast migration dynamics - Journal of Muscle Research and Cell Motility Muscle injury activates satellite cells and fibroblasts, with extracellular vesicles (EVs) mediating the related intercellular communication. The influence of EVs released by either cell type on recip...

New original #manuscript by Kyle Hagemann & co-authors:
Myoblast and fibroblast derived small extracellular vesicles differentially affect myoblast migration dynamics

#myoblue #onlinefirst
#EVs #myoblast #cell-migration

doi.org/10.1007/s109...

18.08.2025 08:41 β€” πŸ‘ 1    πŸ” 1    πŸ’¬ 1    πŸ“Œ 0
Smooth Muscle Cell Function in Health and Disease Smooth muscle cells perform vital functions in a range of organs including lungs, intestines, and blood vessels. The current research focus on the ...

This article forms part of our special collection on smooth muscle cell function in health & disease.

link.springer.com/collections/...

05.08.2025 07:23 β€” πŸ‘ 0    πŸ” 0    πŸ’¬ 0    πŸ“Œ 0
Preview
Smooth muscle cells from skin perforator vessels as a new tool for vascular research - Journal of Muscle Research and Cell Motility Vascular smooth muscle cells (SMC) comprise the medial layer of blood vessels and are responsible for maintaining vascular tone. Ordinarily quiescent and contractile, SMC can dedifferentiate into diff...

Original #manuscript by Alisah Hussain & co-authors: Smooth muscle cells from skin perforator vessels as a new tool for vascular research

#onlinefirst #smooth-muscle #vascular #research #myoblue

doi.org/10.1007/s109...

05.08.2025 07:23 β€” πŸ‘ 0    πŸ” 1    πŸ’¬ 1    πŸ“Œ 0
Preview
Regulation and function of Pax3 in muscle stem cell heterogeneity and stress response - Journal of Muscle Research and Cell Motility Journal of Muscle Research and Cell Motility -

New #review article by Frederic Relaix & co-authors: Regulation and function of Pax3 in muscle stem cell heterogeneity and stress response

#onlinefirst #muscle-stem-cells #Pax3 #myoblue

doi.org/10.1007/s109...

05.08.2025 07:19 β€” πŸ‘ 0    πŸ” 1    πŸ’¬ 0    πŸ“Œ 0
Preview
Residual force enhancement following hindlimb unloading and exercise prehabilitation - Journal of Muscle Research and Cell Motility This study was performed to investigate the effect of exercise prehabilitation (EPH) on passive force, residual force enhancement (RFE), and muscle protein expression in rat skeletal muscle. A total o...

Original article by Hyo-Seong, YeoJeong-Hun & BaeJae-Young Lim: Residual force enhancement following hindlimb unloading and exercise prehabilitation

#onlinefirst #exercise #unloading

doi.org/10.1007/s109...

05.08.2025 07:17 β€” πŸ‘ 0    πŸ” 1    πŸ’¬ 0    πŸ“Œ 0
Sarcomere mechanisms in health and disease This Special Collection focuses on molecular to cell-level mechanisms that drive contractility in striated muscle. This area of research is transforming from ...

We have a few days left to #submit to our special collection on

Sarcomere mechanisms in health and disease

Submission deadline: August 1, 2025

link.springer.com/collections/...

21.07.2025 18:25 β€” πŸ‘ 2    πŸ” 3    πŸ’¬ 1    πŸ“Œ 0
Preview
Springer Nature account - log in or register Β© 2025 Springer Nature

Update on our #journal #metrics

The Journal of Muscle Research and Cell Motility #JMRCM achieved >150k downloads in 2024

Submission to first decision (median): 2 days

5-year journal impact factor: 2.6

We invite #myoblue #scientists to publish with us

submission.nature.com/new-submissi....

30.07.2025 17:46 β€” πŸ‘ 2    πŸ” 2    πŸ’¬ 0    πŸ“Œ 1
Preview
Influence of neuromuscular transmission and Na+ channel inhibitors on strength-duration relationship in isolated slow- and fast-twitch muscles - Journal of Muscle Research and Cell Motility Strength-duration (S-D) relationship reflects muscle excitability which partially determines force production. Isolated muscle contains part of nerve and neuromuscular junction, suggesting that muscle...

Original manuscript by Mari Matsumoto, Taku Hamada & Daiki Watanabe

Influence of neuromuscular transmission and Na+ channel inhibitors on strength-duration relationship in isolated slow- and fast-twitch muscles

doi.org/10.1007/s109...

#onlinefirst #myoblue #neuromuscular #transmission

30.07.2025 17:40 β€” πŸ‘ 2    πŸ” 2    πŸ’¬ 0    πŸ“Œ 0

Special Collection Editors:

Ken Campbell, Thomas Kampourakis & Cheavar Blair
University of Kentucky, USA

21.07.2025 18:25 β€” πŸ‘ 0    πŸ” 0    πŸ’¬ 0    πŸ“Œ 0

(3/3)

The editors encourage submissions that address molecular & cellular level contractility in skeletal/cardiac #muscle. Papers that address basic #mechanisms will be valued as highly as those targeting #translational opportunities.
We strive to obtain reviews that are timely & fair from experts.

21.07.2025 18:25 β€” πŸ‘ 0    πŸ” 0    πŸ’¬ 1    πŸ“Œ 0

(2/3)

Key events in this evolution include the identification of #sarcomeric variants as an important cause of #hypertrophic #cardiomyopathy and the continuing development of therapeutic #myotropes.

21.07.2025 18:25 β€” πŸ‘ 0    πŸ” 0    πŸ’¬ 1    πŸ“Œ 0

About the special collection (1/3)

This collection focuses on molecular to cell-level #mechanisms that drive #contractility in striated muscle. This area of research is transforming from science inspired primarily by curiosity into an active frontier where new results can have clinical impact.

21.07.2025 18:25 β€” πŸ‘ 0    πŸ” 0    πŸ’¬ 1    πŸ“Œ 0
Sarcomere mechanisms in health and disease This Special Collection focuses on molecular to cell-level mechanisms that drive contractility in striated muscle. This area of research is transforming from ...

We have a few days left to #submit to our special collection on

Sarcomere mechanisms in health and disease

Submission deadline: August 1, 2025

link.springer.com/collections/...

21.07.2025 18:25 β€” πŸ‘ 2    πŸ” 3    πŸ’¬ 1    πŸ“Œ 0
Preview
Derek Warren

3/3

The collection is initiated and editorially managed by Prof. Derek Warren.

research-portal.uea.ac.uk/en/persons/d...

21.07.2025 18:18 β€” πŸ‘ 0    πŸ” 0    πŸ’¬ 0    πŸ“Œ 0

2/3

However, despite this reinvigorated research interest our understanding of key components of SMcell biology remains poorly understood. This topical collection on SMcells, ranges from fundamental research to clinical studies and will encompass review and research-based articles.

21.07.2025 18:18 β€” πŸ‘ 0    πŸ” 0    πŸ’¬ 1    πŸ“Œ 0

About the topical collection 1/3

#Smooth #muscle performs vital functions in a range of organs including lungs & blood vessels. The current research focus on the #mechanosensitive nature of SMcells & advances in technologies, including scRNAseq, has resulted in a renewed interest in SMcell biology.

21.07.2025 18:18 β€” πŸ‘ 0    πŸ” 0    πŸ’¬ 1    πŸ“Œ 0

@jmrcm-springer is following 20 prominent accounts