Océane Dufies's Avatar

Océane Dufies

@oceanedufies.bsky.social

Postdoc in immunology @lozanzi.bsky.social at Boston Children’s Hospital

83 Followers  |  134 Following  |  1 Posts  |  Joined: 18.12.2023  |  1.648

Latest posts by oceanedufies.bsky.social on Bluesky

Preview
Chronic sensing of host-derived lipids is an all-in-one signal that primes and activates NLRP3. Activation of the NLRP3 inflammasome leads to the production of bioactive interleukin (IL)-1β fostering atherosclerosis. The current dogma is that NLRP3 must be first primed by microbial stimuli, know...

#InflammasomePower! 💥New paper alert💥 How is NLPR3 primed & activated in chronic non-communicable inflammatory diseases? With @oceanedufies.bsky.social &co we show that chronic exposure to oxPAPC drives NRF2 activation that primes & activates NLRP3 sustaining #atherosclerosis in mice & humans! 👇👇👇

31.10.2025 15:49 — 👍 9    🔁 6    💬 0    📌 1

#SpookyInflammasome 🎃
With @lozanzi.bsky.social &co, we show that sustained NRF2 activation by endogenous oxidized phospholipids primes and activates the NLRP3 inflammasome 🔥 to drive atherosclerosis.
... more to come on the priming !

31.10.2025 17:37 — 👍 5    🔁 3    💬 0    📌 0
Preview
Enteropathogenic bacteria evade ROCK-driven epithelial cell extrusion - Nature The bacterial ubiquitin ligase NleL evades host defence mechanisms both by inhibiting pyroptosis and by preventing infected intestinal epithelial cells from being extruded into the lumen and expelled ...

#EveryCellIsAnImmuneCell! Luchetti @rauchlab.bksy.social Dixit &co show @nature.com that enteropathogenic bacteria evolved a virulence factor that degrades non-canonical #inflammasome & targets ROCKs necessary for luminal extrusion of infected intestinal #epithelial cells, favoring bacterial growth!

22.10.2025 21:40 — 👍 9    🔁 5    💬 0    📌 0
Post image

#InflammaZoom free Webinar is back on Monday October 20th! With James Murphy (WEHI, Melbourne, Australia) @pseudokinase.bsky.social and Jonathan Maelfait (VIB-UGent, Ghent, Belgium)

Register now: bit.ly/4iXGqjw

17.10.2025 06:29 — 👍 13    🔁 7    💬 0    📌 1
Post image

💡Our webinars are back!
Don’t miss our session on macrophage metabolism this September 18th at 1:00 PM CET.

Stoyan Ivanov (Research Director; C3M, Nice) and Malvina Seradj (Postdoc; Institute of Cancer Research, London).

🔗 Register here: tinyurl.com/2feve67c

21.08.2025 14:54 — 👍 3    🔁 4    💬 0    📌 0

#InterferonPower Immensely honored and excited to share our new review on all things Interferons out now in @cp-cell.bsky.social. Grateful to the brilliant & inspiring @lozanzi.bsky.social for the chance to contribute!
Check it out! authors.elsevier.com/c/1leKGL7PXu...

21.08.2025 15:15 — 👍 9    🔁 2    💬 0    📌 0
Post image

#InterferonPower! Thrilled for our latest work @cp-cell.bsky.social! With @danielboehmer.bsky.social, we dug into tons of papers & created what we hope will be a go-to resource for immunologists & non-immunologist about type I, II, III (& IV😉) #interferons! Free👉 authors.elsevier.com/a/1leKGL7PXu...

21.08.2025 15:20 — 👍 78    🔁 34    💬 1    📌 4
Preview
Oxidized phospholipid damage signals as modulators of immunity | Open Biology Damage-associated molecular patterns (DAMPs) are self-derived molecules released during tissue damage that influence immune responses. Phospholipids, essential to cell membranes and lung surfactants, ...

Everything you wanted to know about oxidized lipids & immunity, in one review. We explain how oxidized lipids impact inflammation, dendritic cells, anti-tumor immunity and more.
Kudos to Joon Choi for his exceptional work.
royalsocietypublishing.org/doi/10.1098/...

30.07.2025 13:28 — 👍 34    🔁 11    💬 1    📌 1
Preview
Cardiolipin inhibits the non-canonical inflammasome by preventing LPS binding to caspase-4/11 | The EMBO Journal imageimageAvailable caspase-4/11 (CASP4/11) inhibitors also block the activity of caspase-1 (CASP1), which complicates interpretation of results in functional studies and limits their clinical potenti...

‼️ Congratulations to @malvinapiz.bsky.social on her cool work published today @embopress.org on Cardiolipin inhibiting Casp4 non-canonical inflammasome signaling outputs 👻 a lot of fun to work with Malvina and Mercedes @inflammasomelab.bsky.social on this project

www.embopress.org/doi/full/10....

17.07.2025 04:41 — 👍 8    🔁 2    💬 0    📌 0
Preview
Epigenetic silencing of interleukin-10 by host-derived oxidized phospholipids supports a lethal inflammatory response to infections Upon pathogen detection, phagocytes trigger immunity. This process induces tissue stress and the formation of host-derived molecules that further tune immune responses. We show that host-derived oxidi...

#EpigeneticPower! 💥 #NewPaperAlert! We show @cp-immunity.bsky.social that endogenous oxidized lipids decide whether host survives or dies during #sepsis, #ARDS, or Staph infection! Ox lipids bind & inhibit #AKT, boosting inhibitory H3K27 methylation via EZH2 & blocking #IL10!

17.07.2025 15:35 — 👍 55    🔁 22    💬 6    📌 2
Preview
Endolysosomal damage surveillance enables rapid inflammasome sensing of pathogens Shivcharan et al. report that endosomal damage sensing by the danger receptor galectin-8 licenses noncanonical inflammasome activation and pyroptosis during intracellular bacterial infections in human...

We are excited to have our new paper out: Tethering of the pathogen sensor caspase-4 to the endomembrane damage sensor galectin-8 poises the host to rapidly detect pathogens that breach the endolysosomal network.
www.cell.com/cell-reports... #innate_immunity #inflammasome #celldeath #immunoSky 1/2

17.07.2025 12:12 — 👍 19    🔁 10    💬 3    📌 0
Post image Post image

Are you interested in #immunometabolism but not sure where to start?

Introducing our new book “Metabolites as Signals in Immunity and Inflammation”, co-edited with Zbigniew Zasłona and @lukeanthonyoneill.bsky.social (@tcddublin.bsky.social), available now.

shop.elsevier.com/books/metabo...

(1/n)

10.07.2025 15:26 — 👍 24    🔁 8    💬 1    📌 2
Preview
Dendritic cells activate pyroptosis and effector-triggered apoptosis to restrict Legionella infection | mBio The innate immune system senses bacterial pathogens by employing pattern recognition receptors that detect pathogen-associated molecular patterns (PAMPs) and guard proteins that monitor pathogen disru...

Thrilled that our latest paper showing that DCs undergo either pyroptosis or apoptosis upon bacterial blockade of host translation to restrict Legionella is now online at the @asm.org journal mBio! Congrats to 1st author @vvazquez.bsky.social & co-authors! 🎉 journals.asm.org/doi/10.1128/...

19.06.2025 15:40 — 👍 70    🔁 20    💬 3    📌 3
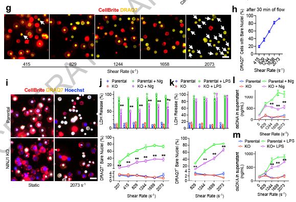
Post image

NINJ1 regulates plasma membrane fragility under mechanical strain @nature.com
www.nature.com/articles/s41...

09.06.2025 19:08 — 👍 4    🔁 2    💬 0    📌 0
Preview
Centromeric DNA amplification triggered by viral proteins activates nuclear cGAS Herpesvirus proteins disrupt centromeres, triggering centromeric DNA amplification and local nuclear activation of the nucleic acid sensor cGAS. This reveals an immune surveillance mechanism in the nu...

Thrilled to share our latest @cp-cell.bsky.social.
We present VICAR (VIral-induced Centromeric DNA Amplification and Recognition), a new defense system to detect viruses in the nucleus based on nuclear cGAS.
www.cell.com/cell/abstrac...

02.06.2025 15:14 — 👍 44    🔁 13    💬 4    📌 5
Preview
Clustering of NLRP3 induced by membrane or protein scaffolds promotes inflammasome assembly - Nature Communications NLRP3 inflammasome activation is critical for the induction of protective immunity, but molecular insights are still lacking. Here, the authors express NLRP3 variants targeted to different cellular lo...

Ever wondered where NLRP3 needs to be in the cell to activate the #inflammasome? Turns out, it does not really matter. Check out our latest study in
@natcomms.nature.com: nature.com/articles/s41...
See 🧵👇
1/9

27.05.2025 08:41 — 👍 8    🔁 3    💬 1    📌 2
Preview
Caspase-1 self-terminates protease activity to enforce homeostasis and prevent inflammasome-driven diseases Signal shutdown mechanisms must exist to silence the potent inflammatory programs initiated by the caspase-1 (CASP1) protease, to allow inflammation to resolve and reinstate tissue homeostasis. It is ...

Great work by the @inflammasomelab.bsky.social @s-burgener.bsky.social and colleagues showing in vivo the importance of caspase-1 inactivation in controlling inflammation! Impressive amount of work behind it, glad to see this out!
www.biorxiv.org/content/10.1...

01.05.2025 07:52 — 👍 24    🔁 7    💬 0    📌 0
Preview
TBK1 and IKKε prevent premature cell death by limiting the activity of both RIPK1 and NLRP3 death pathways TBK1 and IKKe prevent premature cell death by limiting the activity of multiple death pathways in myeloid cells.

The loss of TBK1, or both TBK1 and the related kinase IKKε, results in uncontrolled cell death–driven inflammation. We show that TBK1/IKKε prevent premature cell death by limiting the activity of multiple death pathways in myeloid cells. www.science.org/doi/10.1126/...

07.03.2025 20:49 — 👍 52    🔁 22    💬 7    📌 4
Immune system adaptation during gender-affirming testosterone treatment - Nature Examination of immunological changes in transgender individuals undergoing gender-affirming testosterone treatment reveals sex hormone-regulated pathways in humans and explains sex-divergent responses...

One of the coolest studies of last year would not be funded by the current NIH policy. By studying people undergoing gender affirming testosterone treatment, they discovered how sex hormones shape the #immune response, with important consequences for everyone!
www.nature.com/articles/s41...

06.03.2025 16:12 — 👍 100    🔁 28    💬 3    📌 1
Preview
RNA-binding proteins and glycoRNAs form domains on the cell surface for cell-penetrating peptide entry Mammalian cells present RNA-binding proteins on the cell surface that form clustered domains containing glycoRNAs.

Excited to share the work of Jonathan Perr where he uncovered a surprisingly common feature of cell surfaces - the presentation and clustering of RNA binding proteins with #glycoRNA.

Critically support by #NIH @cp-cell.bsky.social www.cell.com/cell/abstrac...

27.02.2025 15:48 — 👍 186    🔁 62    💬 11    📌 8
Post image Post image

🚀 Call for Applications 🌍🔬

L'Oréal Germany, the German UNESCO Commission, and the Humboldt Network are awarding €25,000 to outstanding early-career female scientists in STEM and natural sciences.

📅 Apply by: 10 March 2025

More info: www.forwomeninscience.com/challenge/sh...

24.02.2025 09:56 — 👍 8    🔁 4    💬 0    📌 0
Preview
Evolutionary conserved regulation of TFEB stability by the E3 ubiquitin ligase WWP2 modulates response to stress in vivo Cell biology; Functional aspects of cell biology

Proud to share our lab’s latest work on innate Immunity, led by Orane Visvikis Incredible work by @juangarciasanchez.bsky.social, with key contributions from Estelle Bonnet, Céline Loubatier and the whole team @univcotedazur.bsky.social @C3M @Inserm
www.cell.com/iscience/ful...

23.02.2025 08:05 — 👍 8    🔁 1    💬 1    📌 1
PNAS Proceedings of the National Academy of Sciences (PNAS), a peer reviewed journal of the National Academy of Sciences (NAS) - an authoritative source of high-impact, original research that broadly spans...

#NoTimeToDie! Lien, @fitzgeraldkate.bsky.social &co show @pnas.org that Raver1 controls the splicing of RIPK1, impacting caspase-8 activation, gasdermin D & E cleavage, IL1 & IL18 production & pyroptic cell death in the context of Yersinia infection in vivo! #ScienceSavesLives

21.02.2025 17:54 — 👍 14    🔁 3    💬 0    📌 0

Excited to share our latest preprint! We find that DCs undergo heterogeneous cell death- either pyroptosis or apoptosis upon bacterial blockade of host translation- to restrict Legionella infection. Congrats to my PhD student @vvazquez.bsky.social & co-authors! Check out his bluetorial 🧵 below! 👇

21.02.2025 18:43 — 👍 31    🔁 10    💬 0    📌 0
Post image

Portimine A #toxin causes #SkinInflammation through ZAKα-dependent #NLRP1 inflammasome activation

By P. Brehmer, F. Roca, F. Zhong, J. Common, @etienne-meunier.bsky.social, P. Hess & colleagues

🗞️https://doi.org/10.1038/s44321-025-00197-4

14.02.2025 20:24 — 👍 4    🔁 3    💬 0    📌 0
Post image

Mechanisms of NLRP3 activation and inhibition elucidated by functional analysis of disease-associated variants
www.nature.com/articles/s41...
@natimmunol.bsky.social @sethlucianmasters.bsky.social

10.02.2025 15:32 — 👍 23    🔁 4    💬 1    📌 2
A Lancet Editorial: “American chaos: standing up for health and medicine”

A Lancet Editorial: “American chaos: standing up for health and medicine”

“...to care is an act not of weakness, but of strength.”

The Lancet response: bit.ly/4jRb5Av

07.02.2025 09:54 — 👍 635    🔁 365    💬 15    📌 43
Post image

#JoinUs! Today 4pm, Modell Center, I’ll be giving the @harvardmed.bsky.social @harvard.edu #Immunology seminar, tons of unpublished data, all about how we sense & respond to microbial & host-derived inflammatory signals during infections & sterile inflammatory diseases!

05.02.2025 15:35 — 👍 12    🔁 4    💬 0    📌 0
Preview
NLRP3-mediated glutaminolysis controls microglial phagocytosis to promote Alzheimer’s disease progression How NLRP3 impacts Alzheimer’s disease (AD) is unclear. McManus et al. find that NLRP3 is located at mitochondria where it regulates microglial metabolism. Depletion or chronic pharmacological inhibiti...

I am thrilled to share our latest article that has been published in @cp-immunity.bsky.social. We describe a new role for NLRP3 outside of its #inflammasome complex, where it can regulate microglial #metabolism & key metabolites that affect the epigenetic landscape(1)
www.cell.com/immunity/ful...

03.02.2025 16:18 — 👍 85    🔁 30    💬 8    📌 3
Post image

Our paper out @Nature: CARD domains mediate anti-phage defense in bacterial gasdermin systems

CARDs are essential for caspase recruitment during human inflammasome activation. We now find them in bacterial immune systems

Congrats Tana Wein! Thank you Kranzusch lab!
www.nature.com/articles/s41...

30.01.2025 03:40 — 👍 194    🔁 67    💬 4    📌 6

@oceanedufies is following 20 prominent accounts