Immunometabolism forum's Avatar

Immunometabolism forum

@immunometforum.bsky.social

Forum for early career researchers to share and learn immunometabolism research

1,015 Followers  |  628 Following  |  1 Posts  |  Joined: 16.11.2024  |  2.0633

Latest posts by immunometforum.bsky.social on Bluesky

Our paper on nurturing a #PositiveResearchCulture within your #research #team published by @wellcometrust.bsky.social gives useful tips for your lab. As well as making you a good team leader, nurturing culture pays off in building your science: 1/11

wellcomeopenresearch.org/articles/9-3...

14.01.2025 09:55 โ€” ๐Ÿ‘ 185    ๐Ÿ” 90    ๐Ÿ’ฌ 7    ๐Ÿ“Œ 10
Preview
La dolce vita: fueling chimeric antigen receptor (CAR) T... : Immunometabolism y of patients relapse, which is concomitant with poor CAR T cell persistence. Similarly, the efficacy of CAR T cell therapy is limited in solid tumors, largely due to tumor antigen heterogeneity, immu...

Check out our new commentary on this interesting study by @justinaguerrero.bsky.social and team on Glut1 overexpressing CAR T cells. Excited to see what comes next for these metabolically enhanced T cells!
@davidfinlaytcd.bsky.social

13.01.2025 13:33 โ€” ๐Ÿ‘ 5    ๐Ÿ” 5    ๐Ÿ’ฌ 2    ๐Ÿ“Œ 0
Preview
Metabolic reprogramming of macrophages by PKM2 promotes IL-10 production via adenosine TEPP-46 activates PKM2 by inducing a tetramer formation, which leads to a metabolic reprogramming in macrophages, resulting in an increase in ATP and IL-10 production. Toller-Kawahisa etย al. showed th...

PKM2 has always been intriguing; complex roles in some cells, here involving adenosine in #macrophages, simple glycolytic enzyme in #NKcells (doi.org/10.7554/eLif...)
#immunometabolism #immunosky
Metabolic reprogramming of macrophages by PKM2 promotes IL-10 via adenosine www.cell.com/cell-reports...

15.01.2025 00:21 โ€” ๐Ÿ‘ 8    ๐Ÿ” 4    ๐Ÿ’ฌ 0    ๐Ÿ“Œ 0
Preview
Timeโ€ofโ€day control of mitochondria regulates NLRP3 inflammasome activation in macrophages The circadian clock, orchestrated by BMAL1, regulates the expression of Nlrp3 and Il1b in response to lipopolysaccharide (LPS), causing time-of-day production of pro-IL-1ฮฒ. Mitochondria exhibit time-....

More nice research from Annie Curtisโ€™ lab on the circadian rhythm and the
#immunometabolism of macrophages.

#immunosky #mitochondria #inflammasome

Timeโ€ofโ€day control of mitochondria regulates NLRP3 inflammasome activation in macrophages faseb.onlinelibrary.wiley.com/doi/10.1096/...

15.01.2025 00:31 โ€” ๐Ÿ‘ 20    ๐Ÿ” 9    ๐Ÿ’ฌ 1    ๐Ÿ“Œ 0
Preview
Bile acid synthesis impedes tumor-specific T cell responses during liver cancer The metabolic landscape of cancer greatly influences antitumor immunity, yet it remains unclear how organ-specific metabolites in the tumor microenvironment influence immunosurveillance. We found that...

Exciting work from Sue Kaechโ€™s lab @tcellogic.bsky.social

Tissue specific metabolites like #BileAcids in #Liver affect #CD8Tcell tumour responses

#immunometabolism #immunosky

Bile acid synthesis impedes tumor-specific T cell responses during liver cancer www.science.org/doi/10.1126/...

15.01.2025 01:15 โ€” ๐Ÿ‘ 18    ๐Ÿ” 7    ๐Ÿ’ฌ 0    ๐Ÿ“Œ 0
Preview
Triacylglycerol mobilization underpins mitochondrial stress recovery - Nature Cell Biology Baker et al. show that mitochondrial stress recovery requires mobilization of lipid droplet triacylglycerol stores to facilitate cardiolipin biosynthesis and mitochondrial biogenesis.

Lots of interest in how to maintain healthy mitochondria for effective cell therapy, like #NKcells for cancer immunotherapy. Some interesting clues in this article.
#immunosky #immunometabolism

Triacylglycerol mobilization underpins mitochondrial stress recovery
www.nature.com/articles/s41...

15.01.2025 01:30 โ€” ๐Ÿ‘ 13    ๐Ÿ” 4    ๐Ÿ’ฌ 0    ๐Ÿ“Œ 0
Preview
AMPK-regulated glycerol excretion maintains metabolic crosstalk between reductive and energetic stress - Nature Cell Biology Zhai, Yang et al. report a central role for AMPK in regulating aldolase B-mediated glycerol synthesis and excretion under hypoxia as a mechanism to balance the trade-off between reductive and energy s...

AMPK-regulated glycerol excretion maintains metabolic crosstalk between reductive and energetic stress www.nature.com/articles/s41...

04.01.2025 12:15 โ€” ๐Ÿ‘ 16    ๐Ÿ” 9    ๐Ÿ’ฌ 0    ๐Ÿ“Œ 0
Preview
Pyrimidine synthesis enzyme CTP synthetase 1 suppresses antiviral interferon induction by deamidating IRF3 The intersection between cellular metabolism and innate immunity lacks understanding. Here, Rao and Qin etย al. report that the metabolic enzyme, CTP synthetase 1, deamidates IRF3 to limit interferon induction, independent of its role in pyrimidine synthesis. This reveals how a key metabolic enzyme directly regulates innate immune activation.

#Immunometabolism role for Pyrimidine synthesis enzyme CTP synthetase-1.
CTPS1 deaminates IRF3 and suppresses IFN response; important implications for antiviral #immunology?

Yes indeedโ€ฆ. authors show that loss of CTPS1 elevates antiviral immune response in

www.cell.com/immunity/ful...

05.01.2025 02:19 โ€” ๐Ÿ‘ 4    ๐Ÿ” 1    ๐Ÿ’ฌ 0    ๐Ÿ“Œ 0
Preview
Metformin targets mitochondrial complex I to lower blood glucose levels Acute oral metformin administration lowers blood glucose levels by targeting mitochondrial complex I.

Authors use an elegant transgenic model to demonstrate that acute oral administration of metformin targets mitochondrial complex I to lower blood glucose.

A crucial contribution to the debate about the mechanisms of action of #metformin.

#metabolism #glucose

doi.org/10.1126/scia...

05.01.2025 02:27 โ€” ๐Ÿ‘ 19    ๐Ÿ” 7    ๐Ÿ’ฌ 0    ๐Ÿ“Œ 0
Lactylation stabilizes TFEB to elevate autophagy and lysosomal activity | Journal of Cell Biology | Rockefeller University Press Posttranslational modifications play a crucial role in regulating autophagy and lysosomeโ€“related transcription factor TFEB. Huang et al. find the increase

Another important example of lactylation controlling metabolic pathways; stabilisation of TFEB to increase lysosomal activity.

Will be interesting to see if this mechanism plays a role in #immunometabolism #immunology responses.

rupress.org/jcb/article/...

05.01.2025 02:48 โ€” ๐Ÿ‘ 11    ๐Ÿ” 3    ๐Ÿ’ฌ 0    ๐Ÿ“Œ 0
Preview
Glutamine sensing licenses cholesterol synthesis | The EMBO Journal imageimageWhether cholesterol biosynthesis can be adjusted to the availability of input carbon sources remains unclear. This study demonstrates that glutamine is directly sensed by and required for ac...

โ€œGlutamine sensing licenses cholesterol synthesisโ€

#glutamine interacts with SCAP to alter the ER to Golgi trafficking needed to activate #SREBP transcriptional response.

www.embopress.org/doi/full/10....

Is this relevant to #immunometabolism, such as SREBP-dependent #NKcell responses?

05.01.2025 23:10 โ€” ๐Ÿ‘ 9    ๐Ÿ” 3    ๐Ÿ’ฌ 0    ๐Ÿ“Œ 0
Post image

Metabolic #plasticity to Slc1a5 loss involving upregulation of macropinocytosis.

Important also for #immune cells to support glutamine requirements?
#immunometabolism

โ€œMacropinocytosis mediates resistance to loss of glutamine transport in TNBCโ€ www.embopress.org/doi/full/10....

05.01.2025 23:38 โ€” ๐Ÿ‘ 4    ๐Ÿ” 1    ๐Ÿ’ฌ 0    ๐Ÿ“Œ 1
Preview
An inherited mtDNA mutation remodels inflammatory cytokine responses in macrophages and in vivo Impaired mitochondrial bioenergetics in macrophages can drive hyperinflammatory cytokine responses, but whether this may also be caused by inherited mtDNA mutations is unknown. Here, we address this q...

๐Ÿ“ขPreprint alert! Very excited to share the first preprint from the lab spearheaded by stellar postdoc Eloรฏse Marques. An inherited mtDNA mutation remodels inflammatory cytokine responses in macrophages and in vivo. 1/n
www.biorxiv.org/content/10.1...

06.01.2025 09:34 โ€” ๐Ÿ‘ 25    ๐Ÿ” 8    ๐Ÿ’ฌ 2    ๐Ÿ“Œ 1
Preview
Inflammation switches the chemoattractant requirements for naive lymphocyte entry into lymph nodes Lymph node swelling is a well-known symptom of infection. A shift in the chemoattractant code controls lymphocyte recruitment from blood into inflamed lymph nodes, allowing lymphocytes to accumulate so that even rare antigen-specific cells can encounter their activating antigen.

Interesting new oxysterol research from Jason Cysterโ€™s lab.

EBI2 (GPR183) and oxysterol ligand 7ฮฑ,25-HC are required for lymphocyte homing to inflamed LNs.
#immunology #oxysterols
Inflammation switches the chemoattractant requirements for naive lymphocyte entry into LN www.cell.com/cell/fulltex...

06.01.2025 10:13 โ€” ๐Ÿ‘ 2    ๐Ÿ” 1    ๐Ÿ’ฌ 0    ๐Ÿ“Œ 0
Post image

New review article written by Cristhiane Favero de Aguiar and Carrie Corkish from my lab. They did a great job.

www.nature.com/articles/s41...

#SingleCell #Immunometabolism
#ImmunoSky

Approaches to investigate tissue-resident innate lymphocytes metabolism at the single-cell level

30.11.2024 23:00 โ€” ๐Ÿ‘ 10    ๐Ÿ” 6    ๐Ÿ’ฌ 0    ๐Ÿ“Œ 0
Preview
Natural killer loops: pyruvate in, lactate out - Nature Metabolism Resting human CD56Dim natural killer cells utilize exogenous pyruvate to support energy metabolism. A new study shows that these cells take up exogenous pyruvate, which regenerates cytosolic NAD+ via ...

Interesting new research from Antoine Marรงaisโ€™ lab showing a central role for pyruvate and the Citrate-Malate Shuttle (non-canonical TCA cycle) in human NK cells.

#immunology #NKcells #Immunometabolism

doi.org/10.1038/s422...

See our commentary article here:

www.nature.com/articles/s42...

03.01.2025 12:30 โ€” ๐Ÿ‘ 34    ๐Ÿ” 16    ๐Ÿ’ฌ 1    ๐Ÿ“Œ 1
Post image

And from National University of Ireland Maynooth (NUIM), Eimear Ryan from @andyhogan82.bsky.social lab will present her work at the December @immunometforum.bsky.social on #MAITcell #metabolism.

#immmunosky #immunoology #immunometabolism

10.12.2024 15:54 โ€” ๐Ÿ‘ 8    ๐Ÿ” 3    ๐Ÿ’ฌ 0    ๐Ÿ“Œ 1
Post image

From Leiden in the Netherlands, @thiagoapatente.bsky.social from Bart Everts lab will present work at the December @immunometforum.bsky.social on #DCs and #Tregs.

#immmunosky #immunoology #immunometabolism

10.12.2024 15:54 โ€” ๐Ÿ‘ 6    ๐Ÿ” 3    ๐Ÿ’ฌ 1    ๐Ÿ“Œ 0
Post image

From Madrid in Spain, Gillian Dunphy from the @sancholab.bsky.social lab will present her work c on #macrophages and #mitochondria.

#immmunosky #immunoology #immunometabolism

10.12.2024 15:54 โ€” ๐Ÿ‘ 6    ๐Ÿ” 3    ๐Ÿ’ฌ 1    ๐Ÿ“Œ 0
The Immunometabolism forum logo, sponsored by Agilent and Sitryx

The Immunometabolism forum logo, sponsored by Agilent and Sitryx

The December @immunometforum.bsky.social will
take place this Friday with three great early career researcher presenting:
๐Ÿงต1/4

#immmunosky #immunoology #immunometabolism

10.12.2024 15:54 โ€” ๐Ÿ‘ 12    ๐Ÿ” 8    ๐Ÿ’ฌ 1    ๐Ÿ“Œ 0

Some useful starter packs ๐Ÿ‘

Cancer Immunology: bsky.app/starter-pack...

A repertoire of immunologists II: bsky.app/starter-pack...

Immunometabolism: bsky.app/starter-pack...

A repertoire of immunologists: bsky.app/starter-pack...

18.11.2024 21:46 โ€” ๐Ÿ‘ 9    ๐Ÿ” 3    ๐Ÿ’ฌ 1    ๐Ÿ“Œ 0
Preview
Prostaglandin E2-EP2/EP4 signaling induces immunosuppression in human cancer by impairing bioenergetics and ribosome biogenesis in immune cells - Nature Communications Mechanisms of prostaglandin E2 (PGE2)-mediated immunosuppression in the tumor microenvironment (TME) have been previously reported. Here, the authors profile PGE2 functions in human cancer, suggesting...

Prostaglandin E2-EP2/EP4 signaling induces immunosuppression in human cancer by impairing bioenergetics and ribosome biogenesis in immune cells

#immunometabolism #TME #immunosuppression

www.nature.com/articles/s41...

16.11.2024 22:43 โ€” ๐Ÿ‘ 6    ๐Ÿ” 2    ๐Ÿ’ฌ 0    ๐Ÿ“Œ 0
Post image

Interesting link between high glucose in T2D patients and impaired T cells responses towards virus.

#LipidPeroxidation
#TcellSignalling
#T2D

Hyperglycemia-triggered lipid peroxidation destabilizes STAT4 and impairs anti-viral Th1 responses in type 2 diabetes

www.sciencedirect.com/science/arti...

17.11.2024 22:04 โ€” ๐Ÿ‘ 4    ๐Ÿ” 1    ๐Ÿ’ฌ 0    ๐Ÿ“Œ 0
Preview
Glutamine modulates neutrophil recruitment and effector functions during sterile inflammation Glutamine modulates neutrophil responses during sterile inflammation.

Study argues glutamine diminishes activation and recruitment of neutrophils

#Neutrophils #glutamine #mitochondria #glutathione #transglutaminase2

โ€œGlutamine modulates neutrophil recruitment and effector functions during sterile inflammationโ€

doi.org/10.1093/jleu...

17.11.2024 22:17 โ€” ๐Ÿ‘ 12    ๐Ÿ” 5    ๐Ÿ’ฌ 1    ๐Ÿ“Œ 0
Preview
Fat keeps metabolism in tune and on time using an inflammatory immune protein Immune cells that release the molecule IL-17A help to drive the metabolic rhythms of fat.

Summary of @lydialynch
and Aaron Douglasโ€™ recent exciting paper

#IL17 #gdTcells #lipogenesis #AdiposeTissue

Fat keeps metabolism in tune and on time using an inflammatory immune protein www.nature.com/articles/d41...

Actual paper here www.nature.com/articles/s41...

17.11.2024 22:51 โ€” ๐Ÿ‘ 14    ๐Ÿ” 2    ๐Ÿ’ฌ 0    ๐Ÿ“Œ 1
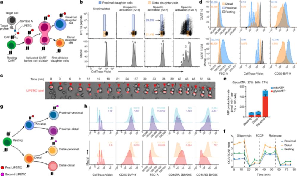
Preview
Fate induction in CD8 CAR T cells through asymmetric cell division - Nature We show that target-induced proximity labelling enables isolation of first-division CD8 chimeric antigen receptor T cells that asymmetrically distribute their surface proteome and transcriptome, resul...

Putting LIPSTIC on CARTs
"We reasoned that target-induced labelling of CAR molecules within the immunologic synapse, instead of surface CD8 expression levels, could be used to distinguish and characterize first-division proximal- and distal-daughter CARTs"
#Immunology
www.nature.com/articles/s41...

17.11.2024 02:20 โ€” ๐Ÿ‘ 73    ๐Ÿ” 11    ๐Ÿ’ฌ 2    ๐Ÿ“Œ 3
Preview
Itaconate transporter SLC13A3 impairs tumor immunity via endowing ferroptosis resistance In brief, Lin etย al. demonstrate that SLC13A3 functions as an itaconate transporter, allowing tumor cells to uptake macrophage-derived itaconate through SLC13A3. This process contributes to tumor resi...

Slc13a3, the itaconate transporter, expressed on tumour cells impairs anti-tumour immunity

www.cell.com/cancer-cell/...

17.11.2024 23:11 โ€” ๐Ÿ‘ 8    ๐Ÿ” 2    ๐Ÿ’ฌ 0    ๐Ÿ“Œ 0
Preview
Itaconate uptake via SLC13A3 improves hepatic antibacterial innate immunity It has been reported that itaconate is an immunoregulatory metabolite secreted by activated myeloid cells, including neutrophils and macrophages. Here, Chen etย al. demonstrate that SLC13A3 is an itaco...

Slc13a3, the Itaconate transporter, improves hepatic antibacterial innate immunity

www.cell.com/developmenta...

17.11.2024 23:11 โ€” ๐Ÿ‘ 11    ๐Ÿ” 2    ๐Ÿ’ฌ 1    ๐Ÿ“Œ 0
Preview
SSRI antidepressant citalopram reverses the Warburg effect to inhibit hepatocellular carcinoma by directly targeting GLUT1 Dong etย al. find that commonly prescribed antidepressants, SSRIs, have significant anti-tumor effects in HCC. SSRIs, including citalopram, target GLUT1 instead of their classical target, SERT, leading...

Would this antidepressant also have anti inflammatory effects through hitting Glut1 on activated immune cells?
#immunometabolism

SSRI antidepressant citalopram reverses the Warburg effect to inhibit hepatocellular carcinoma by directly targeting GLUT1

www.cell.com/cell-reports...

16.11.2024 14:49 โ€” ๐Ÿ‘ 11    ๐Ÿ” 3    ๐Ÿ’ฌ 0    ๐Ÿ“Œ 0
Preview
Dietary zinc deficiency promotes Acinetobacter baumannii lung infection via IL-13 in mice Nature Microbiology - Increased IL-13 drives increased bacterial dissemination and mortality following Acinetobacter baumannii lung infection of zinc-deficient mice and can be countered by...

SO EXCITED to share our recent work on dietary zinc deficiency worsening Acinetobacter baumannii pneumonia, out today with @natureportfolio.bsky.social!! Surprisingly, this is due at least in part to the allergic-type cytokine IL-13. SharedIt link: rdcu.be/d0h4h Eat your zinc rich foods! ๐Ÿฆช๐Ÿซ˜๐Ÿง€๐Ÿฅฉ๐Ÿฅœ

15.11.2024 16:46 โ€” ๐Ÿ‘ 164    ๐Ÿ” 48    ๐Ÿ’ฌ 14    ๐Ÿ“Œ 5

@immunometforum is following 20 prominent accounts