Karen Miga's Avatar

Karen Miga

@khmiga.bsky.social

Associate Professor of Biomolecular Engineering at the University of California, Santa Cruz; Associate Director, UC Santa Cruz Genomics Institute

2,430 Followers  |  494 Following  |  8 Posts  |  Joined: 07.12.2023  |  4.0443

Latest posts by khmiga.bsky.social on Bluesky

Post image Post image Post image

Proud to participate in #RallyMedRes to advocate for biomedical research funding. Hundreds of participants discussing the importance of #FUNDNIH and the impact on research, training, and patient health across US

18.09.2025 23:23 β€” πŸ‘ 9    πŸ” 0    πŸ’¬ 0    πŸ“Œ 0
Preview
DNA methylation influences human centromere positioning and function - Nature Genetics Genome-wide and targeted perturbation of DNA methylation at centromeres affects CENP-A positioning and centromere structure, resulting in aneuploidy and reduced cell viability.

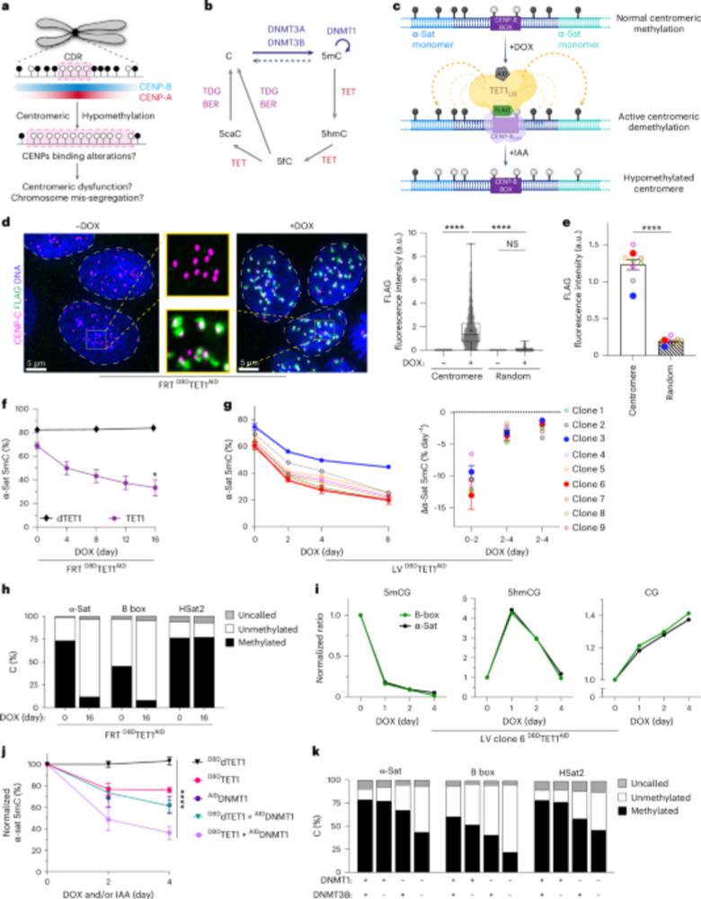
#1 Centromeres are epigenetic loci defined by CENP-A, positioned in unmethylated DNA flanked by highly methylated regions. Our work, published in @natgenet.nature.com in collaboration with @naltemose.bsky.social investigates the role of DNAme at human centromeres www.nature.com/articles/s41...

04.09.2025 13:10 β€” πŸ‘ 82    πŸ” 35    πŸ’¬ 9    πŸ“Œ 1
Preview
Postdoctoral Scholar – Genomics, Aging, Somatic Mutation, Structural Variation, Evolution , Cancer – Integrative Biology University of California, Berkeley is hiring. Apply now!

The Sudmant lab at UC Berkeley is seeking a postdoc to work on a fully funded NIH project to understand differences in DNA repair and somatic mutation across the primate tree of life. Please spread widely to those who may be interested aprecruit.berkeley.edu/JPF05052

13.08.2025 04:22 β€” πŸ‘ 54    πŸ” 55    πŸ’¬ 0    πŸ“Œ 1
Preview
Spindle checkpoint can secure additional cheating time for selfish expanded centromeres Expanded centromere DNA repeats violate Mendel’s law of segregation by preferentially segregating to the egg in animals and plants. Using oocytes collected from hybrid mice, Walton et al. show that th...

Spindle checkpoint can secure additional cheating time for selfish expanded centromeres cell.com/current-biol...
@currentbiology.bsky.social @takashiakeralab.bsky.social

04.08.2025 17:12 β€” πŸ‘ 24    πŸ” 7    πŸ’¬ 0    πŸ“Œ 0
A graphic for the Marie SkΕ‚odowska-Curie Actions (MSCA), showing a historical portrait of Marie SkΕ‚odowska-Curie overlaid with an image of four young researchers walking down a hallway. The European Commission logo is in the top left. Text reads: "Marie SkΕ‚odowska-Curie Actions – €404.3 million to support postdoctoral researchers”

A graphic for the Marie SkΕ‚odowska-Curie Actions (MSCA), showing a historical portrait of Marie SkΕ‚odowska-Curie overlaid with an image of four young researchers walking down a hallway. The European Commission logo is in the top left. Text reads: "Marie SkΕ‚odowska-Curie Actions – €404.3 million to support postdoctoral researchers”

Choose Science. Choose Europe.

A new Marie SkΕ‚odowska-Curie Actions Postdoctoral Fellowships 2025 call is now open.

With a budget of €404.3 million, it will support around 1,650 researchers from Europe and beyond.

Apply by 10 September β†’ europa.eu/!fBTMgF

08.05.2025 10:12 β€” πŸ‘ 960    πŸ” 564    πŸ’¬ 15    πŸ“Œ 99

The human pangenome continues to grow and improve! Release 2 is here! Click through for the details, but this is a pretty amazing dataset including not just the phased assemblies, but PacBio HiFi, ONT Ultralong, Dovetail/Illumina Hi-C, PacBio Kinnex, and Illumina WGS for all samples

12.05.2025 13:52 β€” πŸ‘ 82    πŸ” 36    πŸ’¬ 0    πŸ“Œ 0
Post image

πŸ“’ HPRC Release 2 is here!

Now with phased genomes from 200+ individuals, a 5x increase from Release 1.

Explore sequencing data, assemblies, annotations & alignments in our interactive data explorer ⬇️:

humanpangenome.org/hprc-data-re...

12.05.2025 13:14 β€” πŸ‘ 36    πŸ” 27    πŸ’¬ 0    πŸ“Œ 3
Preview
Why I’m Resigning from the NSF and Library of Congress I cannot participate in systems that require dishonesty as the price of belonging.

"For me, the answer now lies in refusal, the withdrawal of participation from systems that require dishonesty as the price of belonging."

Today I am resigning from the National Science Board and the Library of Congress Scholars Council.

I wrote about my decision in TIME.

time.com/7285045/resi...

13.05.2025 11:19 β€” πŸ‘ 17327    πŸ” 5995    πŸ’¬ 479    πŸ“Œ 512
Preview
NIH insiders: Trump is β€˜dismantling and destroying everything’ After just 100 days, agency scientists say U.S. health institutes are demoralized and have lost essential staff and funding

"Virtually all NIH-funded training programs aimed at attracting underrepresented groups to science are now gone. 'I’m concerned that these events are very likely to affect who decides to stay in science and we will lose important and necessary scientific talent'"

www.science.org/content/arti...

01.05.2025 01:42 β€” πŸ‘ 80    πŸ” 54    πŸ’¬ 1    πŸ“Œ 5
A phylogeny of the 7 ape genomes that have now been completed from "T2T", with Homer Simpson representing mankind.

A phylogeny of the 7 ape genomes that have now been completed from "T2T", with Homer Simpson representing mankind.

A project five years in the making, we've now published complete "T2T" genomes for six additional ape species! It turns out that finishing (and analyzing) six genomes is slightly more work than one... doi.org/10.1038/s415...

09.04.2025 21:31 β€” πŸ‘ 156    πŸ” 77    πŸ’¬ 5    πŸ“Œ 3
Preview
Turnover of retroelements and satellite DNA drives centromere reorganization over short evolutionary timescales in Drosophila Centromeres reside in rapidly evolving, repeat-rich genomic regions, despite their essential function in chromosome segregation. This study of centromere evolution over short evolutionary timescales i...

Our new paper on the rapid evolution of centromeres in Drosophila is out! πŸš€ Discover how transposable elements and satellite DNAs shape centromere dynamics and drive karyotype evolution over short timescales. @amlarracuente.bsky.social 🌟 Check it out here: journals.plos.org/plosbiology/...

21.11.2024 22:02 β€” πŸ‘ 57    πŸ” 28    πŸ’¬ 3    πŸ“Œ 4
US map via scienceimpacts.org visualization of economic loss due to IDC cuts to 15% as part of Feb 7, 2025 executive order, with shading denoting intensity of cuts.

US map via scienceimpacts.org visualization of economic loss due to IDC cuts to 15% as part of Feb 7, 2025 executive order, with shading denoting intensity of cuts.

Working with an interdisciplinary team, we have developed a website to communicate how the White House's proposed cuts to health research would cause losses of $16B and 68,500 jobs.

Find out how your community may be impacted.

Explore more at SCIMaP: scienceimpacts.org

a 🧡

28.03.2025 02:15 β€” πŸ‘ 6537    πŸ” 3570    πŸ’¬ 200    πŸ“Œ 266

Thank you @usrepjimmypanetta.bsky.social for coming to speak with us about how recent events at the NIH are dangerous for higher ed, the research enterprise and the health and economy of the US.

Biomedical research and CA higher ed is a scientific and economic engine for the state and the country.

25.03.2025 20:46 β€” πŸ‘ 46    πŸ” 11    πŸ’¬ 1    πŸ“Œ 0
Post image

I convened a listening session with UC Santa Cruz researchers and faculty to hear how executive overreach and funding freezes are threatening education, research, and opportunity. We’ll keep fighting together to safeguard academic freedom, invest in science, & protect the progress that powers CA-19

25.03.2025 18:30 β€” πŸ‘ 48    πŸ” 12    πŸ’¬ 4    πŸ“Œ 6
graph of NIH basisfor new drugs

graph of NIH basisfor new drugs

A pie graph worth keeping in mind as the NIH budget plummets jamanetwork.com/journals/jam... for 356 new FDA drugs approved

23.03.2025 16:17 β€” πŸ‘ 4044    πŸ” 1655    πŸ’¬ 62    πŸ“Œ 85
Preview
Guest Commentary | Trump is turning off the lights on biomedical research: Why it matters for Santa Cruz β€œThese cuts aren’t just about UCSC; they’re about Santa Cruz,” writes Needhi Bhalla, Susan Carpenter and Carol Greider in a Guest Commentary. β€œThis crucial NIH support fuels our l…

Opinion piece in the @scsentinel.bsky.social by me, @carpenterlab.bsky.social and Carol Greider: Trump is turning off the lights on biomedical research: Why it matters for Santa Cruz

www.santacruzsentinel.com/2025/03/20/g...

21.03.2025 15:22 β€” πŸ‘ 75    πŸ” 51    πŸ’¬ 2    πŸ“Œ 4

The New York Times is the first to put out comprehensive estimates on the cost of a year without U.S.A.I.D. and they’re higher than I thought:
- 1.65 million deaths from AIDS
- 500,000 from lack of vaccines
- 550,000 from lack of food aid
- 290,000 from malaria
- 310,000 from TB

15.03.2025 16:42 β€” πŸ‘ 9616    πŸ” 5380    πŸ’¬ 233    πŸ“Œ 574
Yuan Evolutionary Ecology Lab

Michael Yuan is recruiting graduate students and potential postdocs to join his new evolutionary ecology lab at TCU in Fort Worth (www.myuanlab.com). He has funds to fully support PhD students starting both this fall 2025 and fall 2026. Please RT.

12.03.2025 23:04 β€” πŸ‘ 7    πŸ” 11    πŸ’¬ 0    πŸ“Œ 0
Preview
NIH Grants Fueled $95 Billion In FY 2024 Economic Activity, Finds New Report National Institutes of Health grants generated almost $95 billion in economic activity nationwide in FY 2024 according to a new report by United for Medical Research.

New report shows that NIH grants fueled $95 billion in economic activity and 407,782 jobs in 2024.

That's not to mention the countless lives that biomedical research has saved.

Show me a better investment than that.
www.forbes.com/sites/michae...

12.03.2025 20:47 β€” πŸ‘ 2033    πŸ” 1146    πŸ’¬ 23    πŸ“Œ 71
Post image

#standupforscience #slugforscience

07.03.2025 20:33 β€” πŸ‘ 15    πŸ” 2    πŸ’¬ 0    πŸ“Œ 0
Preview
Panacus: fast and exact pangenome growth and core size estimation AbstractMotivation. Using a single linear reference genome poses a limitation to exploring the full genomic diversity of a species. The release of a draft

New research introduces Panacus, a pangenome graph tool that quantifies shared sequences and genomic variability across samples.

Panacus efficiently processes GFA files and generates interactive visualizations, enabling deeper insights into pangenome growth and core genome size.

shorturl.at/Va66Q

06.03.2025 19:58 β€” πŸ‘ 5    πŸ” 3    πŸ’¬ 0    πŸ“Œ 0
Statement by Francis Collins, MD. PhD
March 1, 2025 Yesterday I notified NIH Acting Director Matt Memoli, MD of my retirement from the federal government.
effective February 28, 2025. The National Institutes of Health is the world's foremost medical research institution. It has been rightfully called the "crown jewel" of the federal government for decades. It has been the greatest honor of my life to be part of this institution in various roles
over the last four decades. In the 1980s, NIH supported my work at the University of Michigan through a peer-reviewed grant. That led
to the identification of the gene for cystic fibrosis. Thirty years later that has led to an almost miraculous treatment that allows most kids with cystic fibrosis to
look forward to an almost normal life span. I was recruited to NIH in 1993 to lead the Human Genome Project - an extraordinarily bold initiative to read out the three billion letters of the human DNA instruction book. Funded by the U.S. Congress, the project completed its work -- two years ahead of schedule, and $400 million under budget. The success of the project, and the commitment to share all of the data rapidly and freely, has revolutionized every aspect
of human biomedical research and medical practice. Subsequently I was honored to be asked to serve as the Director of the National Institutes of Health. I had the chance to serve three Presidents - Barack Obama, Donald Trump, and Joseph Biden. I also had the opportunity to work regularly
with members of Congress in both parties. I loved those interactions and
relationships.
Throughout that time, investment

Statement by Francis Collins, MD. PhD March 1, 2025 Yesterday I notified NIH Acting Director Matt Memoli, MD of my retirement from the federal government. effective February 28, 2025. The National Institutes of Health is the world's foremost medical research institution. It has been rightfully called the "crown jewel" of the federal government for decades. It has been the greatest honor of my life to be part of this institution in various roles over the last four decades. In the 1980s, NIH supported my work at the University of Michigan through a peer-reviewed grant. That led to the identification of the gene for cystic fibrosis. Thirty years later that has led to an almost miraculous treatment that allows most kids with cystic fibrosis to look forward to an almost normal life span. I was recruited to NIH in 1993 to lead the Human Genome Project - an extraordinarily bold initiative to read out the three billion letters of the human DNA instruction book. Funded by the U.S. Congress, the project completed its work -- two years ahead of schedule, and $400 million under budget. The success of the project, and the commitment to share all of the data rapidly and freely, has revolutionized every aspect of human biomedical research and medical practice. Subsequently I was honored to be asked to serve as the Director of the National Institutes of Health. I had the chance to serve three Presidents - Barack Obama, Donald Trump, and Joseph Biden. I also had the opportunity to work regularly with members of Congress in both parties. I loved those interactions and relationships. Throughout that time, investment

relieving
human suffering, and
contributing
substantially to the U.S. economy.
That consistent
support
made
possible
bold
new projects
in regenerative medicine, brain science, precision health, cancer, and solutions for opioid addiction, to name just
a few. When the worst pandemic in more than a century arose in 2020, it was my job as Director of NIH to pull together partnerships with the FDA, academia, and the private sector to produce what only America's unparalleled biomedical sector could have: COVID vaccines in just 11 months, a staggering medical
achievement that saved over three million lives in the
U.S.alone. After a stint in the White House as the President's Acting Science Advisor, where I had the chance to organize a major initiative to eliminate hepatitis C in the United States, i returned to the intramural research program of the National Human Genome Research Institute in 2023. There I have been overseeing a research laboratory of a dozen highly talented and visionary scientists who are providing new insights into the causes and possible means of prevention of type 2 diabetes, as well as seeking a gene therapy cure for one of the world's rarest diseases - progeria, a
premature aging disorder. NIH is the largest supporter of biomedical research in the world. It is the main piston of a biomedical discovery engine that is the envy of the globe. Yet it is not a household name. It should be. NIH supports everything from basic science to clinical trials,
providing the foundation of many breakthroughs. When you hear about patients surviving stage 4 cancer because of immunotherapy, that was based on NIH research over many decades. When you hear about
sickle cell disease being cured because of CRISPR

relieving human suffering, and contributing substantially to the U.S. economy. That consistent support made possible bold new projects in regenerative medicine, brain science, precision health, cancer, and solutions for opioid addiction, to name just a few. When the worst pandemic in more than a century arose in 2020, it was my job as Director of NIH to pull together partnerships with the FDA, academia, and the private sector to produce what only America's unparalleled biomedical sector could have: COVID vaccines in just 11 months, a staggering medical achievement that saved over three million lives in the U.S.alone. After a stint in the White House as the President's Acting Science Advisor, where I had the chance to organize a major initiative to eliminate hepatitis C in the United States, i returned to the intramural research program of the National Human Genome Research Institute in 2023. There I have been overseeing a research laboratory of a dozen highly talented and visionary scientists who are providing new insights into the causes and possible means of prevention of type 2 diabetes, as well as seeking a gene therapy cure for one of the world's rarest diseases - progeria, a premature aging disorder. NIH is the largest supporter of biomedical research in the world. It is the main piston of a biomedical discovery engine that is the envy of the globe. Yet it is not a household name. It should be. NIH supports everything from basic science to clinical trials, providing the foundation of many breakthroughs. When you hear about patients surviving stage 4 cancer because of immunotherapy, that was based on NIH research over many decades. When you hear about sickle cell disease being cured because of CRISPR

gene editing, that was built on many years of research supported by NIH. It has also been the largest supporter of global health research in the world, winning us many friends and colleagues from across
the globe. I have loved being employed by this extraordinary, life-giving institution for 32 years. I will continue to devote my life in other ways to seeking knowledge and enhancing health, to healing disease and reducing suffering, and to doing what I can to bring together our fractured communities around the shared values of love, truth, goodness, and faith. As I depart NIH, I want to express my gratitude and love for the men and women with whom I have worked side-by-side for so many years. They are individuals of extraordinary intellect and integrity, selfless and hard-working, generous and compassionate. They personify excellence in every way, and they deserve the utmost
respect and support of all Americans.

gene editing, that was built on many years of research supported by NIH. It has also been the largest supporter of global health research in the world, winning us many friends and colleagues from across the globe. I have loved being employed by this extraordinary, life-giving institution for 32 years. I will continue to devote my life in other ways to seeking knowledge and enhancing health, to healing disease and reducing suffering, and to doing what I can to bring together our fractured communities around the shared values of love, truth, goodness, and faith. As I depart NIH, I want to express my gratitude and love for the men and women with whom I have worked side-by-side for so many years. They are individuals of extraordinary intellect and integrity, selfless and hard-working, generous and compassionate. They personify excellence in every way, and they deserve the utmost respect and support of all Americans.

Francis Collins, longtime NIH director with bipartisan bona fides*, retires as of yesterday.

He returned to NIH in 2023 to focus on research in his own lab, in the NIH in-house intramural research campus.

His letter seems to imply he wasn’t ready to leave. NIH is being torn down. 1/πŸ§ͺ #academicsky

01.03.2025 15:25 β€” πŸ‘ 741    πŸ” 291    πŸ’¬ 17    πŸ“Œ 21

Thank you again for hosting me. It was a wonderful visitβ€”amazing science at MSSM

26.02.2025 19:09 β€” πŸ‘ 0    πŸ” 0    πŸ’¬ 0    πŸ“Œ 0

Wow! Thank you:) so cool

23.02.2025 15:03 β€” πŸ‘ 1    πŸ” 0    πŸ’¬ 1    πŸ“Œ 0
Quote: Long read sequencing is likely the next best test for unsolved cases... It can serve as a single diagnostic test, reducing the need for multiple clinical visits and transforming a years-long diagnostic journey into a matter of hours. Shloka Negi, UC Santa Cruz

Quote: Long read sequencing is likely the next best test for unsolved cases... It can serve as a single diagnostic test, reducing the need for multiple clinical visits and transforming a years-long diagnostic journey into a matter of hours. Shloka Negi, UC Santa Cruz

Researchers at @ucsantacruz.bsky.social have demonstrated how long-read sequencing could improve detection of diseases that have eluded diagnosis, at a fraction of the cost. New clinical tests could be on the way.
πŸ—ž news.ucsc.edu/2025/01/pate...
πŸ‘πŸΌπŸ‘πŸΏπŸ‘πŸΎ @khmiga.bsky.social @benedictpaten.bsky.social

24.01.2025 19:17 β€” πŸ‘ 15    πŸ” 7    πŸ’¬ 0    πŸ“Œ 1
Table of Contents β€” November 2024, 34 (11) An international, peer-reviewed genome sciences journal featuring outstanding original research that offers novel insights into the biology of all organisms

Long-read special issue of GR is out, including our paper on T2T assembly using only Nanopore. Just in time for ONT to discontinue duplex cells on Nov 27 πŸ˜…πŸ˜‚ Good thing Verkko also works great with HERRO-corrected simplex data!
πŸ“„ genome.cshlp.org/content/34/1...
πŸ“– genome.cshlp.org/content/34/1...

21.11.2024 00:50 β€” πŸ‘ 86    πŸ” 34    πŸ’¬ 4    πŸ“Œ 0
Preview
ASHG-NHGRI Post-Baccalaureate Genomics Analyst Fellowship This is a fellowship program designed for recent undergraduates to gain exposure to and training in multiple career paths that advance public service for human genetics and genomics

Are you a (or do you know a) recent college graduate who wants to work in human genetics and genomics? Applications are open for the ASHG-NHGRI Post-Baccalaureate Genomics Analyst Fellowship! Great chance to understand how grants and societies work AND get paid. www.ashg.org/careers-lear...

18.11.2024 19:23 β€” πŸ‘ 35    πŸ” 32    πŸ’¬ 0    πŸ“Œ 1
Post image

"Dark TFs": new manuscript mapped 166 uncharacterized human transcription factors, finding half bind genomic "dark matter," often closed chromatin rich in transposable elements.
www.biorxiv.org/content/10.1...

19.11.2024 23:40 β€” πŸ‘ 201    πŸ” 59    πŸ’¬ 3    πŸ“Œ 2
Preview
Releases Β· cooplab/popgen-notes Population genetics notes. Contribute to cooplab/popgen-notes development by creating an account on GitHub.

Just posting this to #popgen
Here's a link to my notes on population & quantitative genetics:
github.com/cooplab/popg...
Hoping to extend it more after the winter holidays, as I'm just finishing up teaching the undergrad version of class.

19.11.2024 23:37 β€” πŸ‘ 362    πŸ” 159    πŸ’¬ 12    πŸ“Œ 1

Work by Nate Brown, @vikramshivakumar.bsky.social and I showing how compressed full-text indexes like the move structure can be extended to report "chaining" information alongside exact matches. The extension is called "col-BWT" (1/3)

12.11.2024 13:31 β€” πŸ‘ 25    πŸ” 10    πŸ’¬ 1    πŸ“Œ 0

@khmiga is following 20 prominent accounts