Byron Lab's Avatar

Byron Lab

@thebyronlab.bsky.social

πŸ”¬ Cell adhesion networks lab πŸ₯Ό A new cell systems biology team πŸ“ University of Manchester, UK πŸ”— https://linktr.ee/TheByronLab

1,257 Followers  |  1,172 Following  |  16 Posts  |  Joined: 20.11.2024  |  0.0033

Latest posts by thebyronlab.bsky.social on Bluesky

Preview
New Β£50m MRC Centre to study how environmental exposures cause chronic inflammatory diseases The environment is increasingly acknowledged to play a critical role in our risk of developing diseases, with 30,000 deaths attributed to air pollution alone in the UK each year. A new research centre...

A new Β£50m Medical Research Council Centre is set to study how environmental exposures cause chronic inflammatory diseases.
www.manchester.ac.uk/about/news/n...

16.07.2025 08:47 β€” πŸ‘ 26    πŸ” 12    πŸ’¬ 1    πŸ“Œ 1
Preview
EPLINΞ± controls integrin recycling from Rab21 endosomes to drive breast cancer cell migration Epithelial protein lost in neoplasm (EPLIN), an actin-binding protein, has been described as both a tumor promoter and tumor suppressor in different c…

Excited to share our most recent study on #integrintraffic #cancer #migration #focaladhesion by @ivaskalab.bsky.social @drpaulinamoreno.bsky.social Niklas JΓ€ntti et al www.sciencedirect.com/science/arti...

16.07.2025 07:26 β€” πŸ‘ 25    πŸ” 10    πŸ’¬ 0    πŸ“Œ 0

We're Hiring: Postdoctoral Position in Cross-Linking Mass Spectrometry

Join our team at the Center for Structural Mass Spectrometry at the Martin Luther University Halle-Wittenberg (Sinz Lab) to develop and apply cross-linking mass spectrometry techniques for studying protein interactions.

14.07.2025 10:16 β€” πŸ‘ 4    πŸ” 4    πŸ’¬ 1    πŸ“Œ 0
Preview
Research Associate in Synthetic Chemistry and Chemical Biology:Oxford Road

Delighted to advertise a collaborative postdoc position available in the lab to develop new proximity labelling tools, funded by a BBSRC Transformative Research Technology grant:

www.jobs.manchester.ac.uk/Job/JobDetai...
#ChemicalBiology #SyntheticChemistry

14.07.2025 11:38 β€” πŸ‘ 3    πŸ” 6    πŸ’¬ 0    πŸ“Œ 0

Big thanks also to the @manchester.ac.uk @fbmh-uom.bsky.social School of Biological Sciences Internationalisation Award for supporting the visit to build exciting collaborative research networks 🌍
Looking forward to what's next πŸ’‘

09.07.2025 10:30 β€” πŸ‘ 1    πŸ” 0    πŸ’¬ 0    πŸ“Œ 0
Several members of the Tumor Immunology and Immunotherapy team from the Regina Elena National Cancer Institute in Rome gathered around a table.

Several members of the Tumor Immunology and Immunotherapy team from the Regina Elena National Cancer Institute in Rome gathered around a table.

Just back from a fantastic research visit to the Regina Elena National Cancer Institute, Rome, working with Dr Paola NisticΓ² and the Tumor Immunology & Immunotherapy team πŸ”¬
Amazing cancer biology research, inspiring discussions and such warm hospitality from the team β˜€οΈ
#CancerResearch #Collaboration

09.07.2025 10:26 β€” πŸ‘ 2    πŸ” 0    πŸ’¬ 1    πŸ“Œ 1
Post image

Had a chat with @ajbrenes.com at #BSPR2025 about data reuse, and how some datasets, once combined and reused for a new biological question, are absolute gold. It's always worth depositing your data. πŸ’Ώ

Here are the statistics of his #HipSci dataset, which has remained at 2% after 6 years. πŸ“ˆ

08.07.2025 08:37 β€” πŸ‘ 9    πŸ” 3    πŸ’¬ 1    πŸ“Œ 0
Preview
A computational pipeline for spatial mechano-transcriptomics - Nature Methods The authors present a computational framework that leverages mechanical force inference and spatial transcriptomics to enable analyses of the interplay between the transcriptomic and mechanical state.

🚨 Paper Alert 🚨
Absolutely delighted to share our last paper on "spatial mechano-transcriptomics" @naturemethodsπŸ‘‡!!
www.nature.com/articles/s41...

17.03.2025 12:52 β€” πŸ‘ 139    πŸ” 52    πŸ’¬ 11    πŸ“Œ 3
Post image

Free Hands-On Training in Mass Spectrometry Imaging (MSI)!
A unique training opportunity in MSI, open to both national and international attendees in collaboration with BMSS and catapult. For more information please check this link: www.bmss.org.uk/meetings/bms...

17.03.2025 07:01 β€” πŸ‘ 2    πŸ” 3    πŸ’¬ 0    πŸ“Œ 0
Bioinformatician, apply by 31 March text overlaying image of IGC building

Bioinformatician, apply by 31 March text overlaying image of IGC building

Do you want to play a pivotal role in groundbreaking research at IGC? In this role you will work at the intersection of computational and experimental science, leveraging cutting-edge technologies to address fundamental questions in genetics and disease.
Apply by 31 March: edin.ac/3R5dEBU

13.03.2025 16:23 β€” πŸ‘ 5    πŸ” 4    πŸ’¬ 0    πŸ“Œ 0
Post image

Happy to share our new publication in
@naturematerials.bsky.social
on mechanical cell competition! Great collaboration between our CAM team, Chavrier's and Doostmohammadi's. Special congrats
@luanger.bsky.social, @andreasschoenit.bsky.social, Siavash Monfared! πŸŽ‰
www.nature.com/articles/s41...

14.03.2025 12:10 β€” πŸ‘ 71    πŸ” 33    πŸ’¬ 1    πŸ“Œ 0
Preview
Measuring and manipulating mechanical forces during development - Nature Cell Biology This Review discusses the recent advances in experimental approaches to interrogate the mechanical forces that mediate tissue deformations during development, highlighting the insights afforded at bot...

Happy to share our review on methodology for measuring and manipulating mechanical forces with specific focus on developmental biology! Congrats to authors @clemvilleneuve.bsky.social @mccreery.bsky.social and hats off to the community for developing awesome tools www.nature.com/articles/s41...

10.03.2025 13:33 β€” πŸ‘ 161    πŸ” 72    πŸ’¬ 1    πŸ“Œ 3
Post image Post image Post image Post image

It’s #BritishScienceWeek and our researchers, academics and students have been at Manchester Museum!

Students from far and wide, alongside the general public and visitors to the museum, have been finding out about the exciting work going on in the Faculty @officialuom.bsky.social.

12.03.2025 08:47 β€” πŸ‘ 12    πŸ” 3    πŸ’¬ 1    πŸ“Œ 0
Post image

Come and find out how the Protein and Metabolite Analysis group can support your research at the Protein and Metabolite Analysis 2025 Showcase!

πŸ“… 31 March 2025 | πŸ•’ 9am - 3:00pm
πŸ“ Michael Smith Building Lecture Theatre

Register here: www.eventbrite.co.uk/e/protein-me...

06.03.2025 14:16 β€” πŸ‘ 0    πŸ” 1    πŸ’¬ 0    πŸ“Œ 0

@the-node.bsky.social #biologists100 reporter @jens-cells.bsky.social is putting together a conference survival guide. What are your top tips for getting the most out of your conference experience.

06.03.2025 14:14 β€” πŸ‘ 3    πŸ” 2    πŸ’¬ 0    πŸ“Œ 0
Post image

Unique opportunity to join the CytoMorpho Lab (in Paris ❀️) as a postdoc to work on the self-organization and polarization of reconstituted networks made of microtubules, motors and actin filaments in vitro. Experience required.
Please Repost πŸ™ thanks !

05.03.2025 17:20 β€” πŸ‘ 63    πŸ” 77    πŸ’¬ 0    πŸ“Œ 1
Video thumbnail

"Blebbisomes are large, organelle-rich extracellular vesicles with cell-like properties" and are distinct from other large EVs both in their content and morphology. This video shows a blebbisome (magenta) in the same field of view as forming migrasomes (yellow).
www.nature.com/articles/s41...

05.03.2025 13:39 β€” πŸ‘ 5    πŸ” 2    πŸ’¬ 0    πŸ“Œ 0
Preview
Bicentenary PhD Studentships and Fellowships | The University of Manchester Learn more about the Bicentenary PhD Studentships and Fellowships launched as part of The University of Manchester's 200th year.

Maybe of interest to the talented ECR network of @themeshwork.bsky.social ? www.manchester.ac.uk/research/bic...

05.03.2025 11:07 β€” πŸ‘ 4    πŸ” 5    πŸ’¬ 0    πŸ“Œ 0
Preview
Point of View: To be, or not to be, part-time in academia Part-time working can be beneficial for individual academics, and also for academia as a whole.

Happy to share our new paper about working part-time in academia. We hope it can help to get the conversation going about this important aspect of EDI and research culture elifesciences.org/articles/106... @elife.bsky.social @emiliapsantos.bsky.social @englishse.bsky.social @hammofish.bsky.social

24.02.2025 14:29 β€” πŸ‘ 12    πŸ” 5    πŸ’¬ 0    πŸ“Œ 0

Fantastic postdoc opportunities available @fbmh-uom.bsky.social!

πŸ’‘ Please get in touch if you're interested in using biomaterials, cell biology, 'omics technologies and data science to investigate cell adhesion networks and gene expression in cancer

#science #research #jobs #careers

05.03.2025 09:21 β€” πŸ‘ 1    πŸ” 1    πŸ’¬ 0    πŸ“Œ 0
Post image

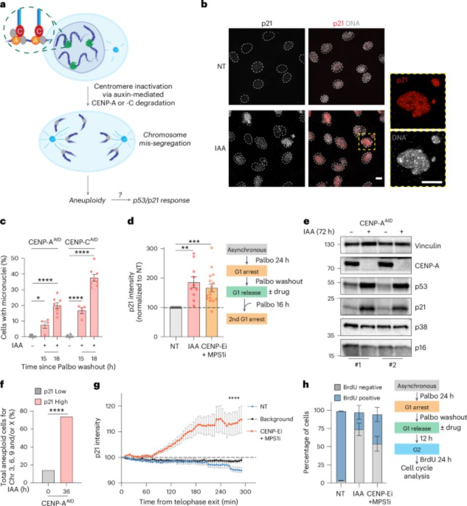
Excited to share the first paper from my lab 🀩 - a great collaboration with Dani Fachinetti lab - we discover a #mechanosensitive nuclear envelope #checkpoint that arrests cells directly post chromosome mis-segregation rdcu.be/d5AC9 πŸ‘‡πŸ§΅ #cancer #mechanics #p53 #chromatin

08.01.2025 12:14 β€” πŸ‘ 150    πŸ” 40    πŸ’¬ 8    πŸ“Œ 5
Preview
Chromosome mis-segregation triggers cell cycle arrest through a mechanosensitive nuclear envelope checkpoint - Nature Cell Biology HervΓ©, Scelfo et al. show that chromosome mis-segregation induces mTORC2- and ATR-mediated p53 activation through a mechanosensitive checkpoint at the nuclear envelope triggered by altered heterochrom...

#1 Happy to share our last work published in @NatureCellBio about a new cell cycle checkpoint that senses nuclear shape & mechanics to guarantee genome integrity
www.nature.com/articles/s41.... Great work from @sol-herve.bsky.social & Andrea Scelfo in close collaboration with @katemiro.bsky.social

08.01.2025 12:11 β€” πŸ‘ 104    πŸ” 32    πŸ’¬ 10    πŸ“Œ 1
Post image

Did you catch us on BBC Breakfast this morning?

Dr Neil Dixon and Dr Micaela ChacΓ³n explain how biotechnology could be used to help us with our Christmas waste.

Start from 17:45: www.bbc.co.uk/iplayer/epis...

21.12.2024 10:01 β€” πŸ‘ 0    πŸ” 2    πŸ’¬ 2    πŸ“Œ 1
Preview
2024 in the news from the Faculty of Biology, Medicine and Health Welcome to the 2024 annual review from the biology, medicine and health beat. Yet again, our world leading researchers are making an impact right around the world, so here’s a taste ofΒ  some of our mo...

World leading researchers at our University are making an impact right around the world πŸ§¬πŸ”¬

Here’s a taste of some of @fbmh-uom.bsky.social's most popular and interesting stories from 2024 πŸ‘‡

www.manchester.ac.uk/about/news/2...

17.12.2024 09:34 β€” πŸ‘ 4    πŸ” 4    πŸ’¬ 1    πŸ“Œ 0

πŸ’¬ Please get in touch (linktr.ee/thebyronlab) if you are interested in joining us in @mcf-uom.bsky.social and @fbmh-uom.bsky.social at @official-uom.bsky.social!

#postgrad #research #careers

20.12.2024 11:33 β€” πŸ‘ 0    πŸ” 0    πŸ’¬ 0    πŸ“Œ 0

πŸ₯Ό Our fantastic team, including @iamabyron.bsky.social, Stephen Richardson and Joe Swift, brings together strengths in cell adhesion, extracellular matrix, biomaterials, mechanobiology and β€˜omics approaches to support an innovative interdisciplinary training programme.

20.12.2024 11:29 β€” πŸ‘ 0    πŸ” 0    πŸ’¬ 1    πŸ“Œ 0
Preview
University receives major investment to support next generation of bioscience researchers The Faculty of Biology Medicine and Health at The University of Manchester has been awarded a major new Doctoral Landscape Award from the Biotechnology and Biological Sciences Research Council (BBSRC)...

✨ This exciting, multidisciplinary project is funded by a major new Doctoral Landscape Award from the BBSRC @ukri.org to train a diverse community of motivated, inquisitive bioscientists within an innovative PhD-to-workforce framework.

ℹ️ More about this here: www.manchester.ac.uk/about/news/u...

20.12.2024 11:26 β€” πŸ‘ 0    πŸ” 0    πŸ’¬ 1    πŸ“Œ 0

πŸ§ͺ The PhD project will use material engineering approaches to model how force is transmitted from the extracellular microenvironment into the nucleus of cells to regulate gene expression.

πŸ“… The closing date for applications is Friday, 31st January 2025, 5pm.

20.12.2024 11:22 β€” πŸ‘ 0    πŸ” 0    πŸ’¬ 1    πŸ“Œ 0
Preview
(BBSRC NWD) Developing biomaterials to engineer how cancer cells sense force to regulate gene expression at The University of Manchester on FindAPhD.com PhD Project - (BBSRC NWD) Developing biomaterials to engineer how cancer cells sense force to regulate gene expression at The University of Manchester, listed on FindAPhD.com

πŸ“£ PhD opportunity in the lab!

πŸ’‘ Are you interested in developing biomaterials to understand how cancer cells sense their surroundings to control gene activity?

πŸ”— For info on the project, and for details on how to apply, click here: www.findaphd.com/phds/project...

πŸ“§ Do get in touch if interested!

20.12.2024 11:20 β€” πŸ‘ 1    πŸ” 4    πŸ’¬ 1    πŸ“Œ 0
Post image

We welcomed scientists from around the world to Bath this week for the annual Skin@Bath Symposium, who brought together global experts to discuss cutting-edge research in skin research, including therapies for skin-related disorders, such as skin cancers and arthritic psoriasis.

#WeAreInternational

13.12.2024 11:22 β€” πŸ‘ 10    πŸ” 3    πŸ’¬ 3    πŸ“Œ 1

@thebyronlab is following 20 prominent accounts