Shannon Macauley's Avatar

Shannon Macauley

@macauleylab.bsky.social

Associate Prof, PhD, wife, mom. Alzheimer’s disease | metabolism | sleep| glia | I ❤️ lactate | macauleylab.com **views are mine, not my employer**

2,718 Followers  |  1,018 Following  |  484 Posts  |  Joined: 18.10.2023  |  1.969

Latest posts by macauleylab.bsky.social on Bluesky

Preview
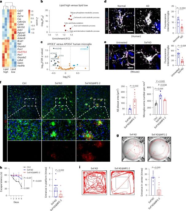
Loss of MFE-2 impairs microglial lipid homeostasis and drives neuroinflammation in Alzheimer’s pathogenesis - Nature Aging Gao, Bai and colleagues identify peroxisomal MFE-2 as an essential regulator for microglial homeostasis in Alzheimer’s disease, showing that maintaining MFE-2 reduces neuroinflammation and slows Alzhe...

Loss of MFE-2 impairs microglial lipid homeostasis and drives neuroinflammation in Alzheimer’s pathogenesis @nataging.nature.com
www.nature.com/articles/s43...

29.10.2025 18:59 — 👍 6    🔁 3    💬 0    📌 0
Preview
Attentional failures after sleep deprivation are locked to joint neurovascular, pupil and cerebrospinal fluid flow dynamics - Nature Neuroscience Yang et al. show that moments of failed attention we experience after sleep deprivation reflect brief ‘sleep-like’ episodes in the brain, corresponding to a brain- and body-wide event with altered bra...

Our paper on CSF, BOLD, pupil, and physiological measures in sleep deprivation and recovery sleep is finally out! 🎉 Congrats Zinong! www.nature.com/articles/s41...

29.10.2025 19:26 — 👍 10    🔁 8    💬 1    📌 0

Excited to share new work from the lab showing that loss of AD risk gene Ms4a4a promotes abeta clearance and protects against amyloid plaque accumulation in a mouse model 🧠🐭 alz-journals.onlinelibrary.wiley.com/doi/10.1002/...

21.10.2025 01:06 — 👍 34    🔁 8    💬 1    📌 0

Oh wow. Stunning!

20.10.2025 03:05 — 👍 1    🔁 0    💬 0    📌 0

Very cool. Obesity v age impact on metabolic flux:

Re: lactate (obvi):

Aging: serum lactate concentration increases (even though whole-body lactate flux stays ~ same).

Obesity (ob/ob): serum lactate concentration increases, and lactate flux also rises strongly (~50–85% vs. lean).

16.10.2025 16:41 — 👍 1    🔁 0    💬 0    📌 0
Post image

🧠 The Lipid #Brain Atlas is out now! If you think #lipids are boring and membranes are all the same, prepare to be surprised. Led by @lucafusarbassini.bsky.social with Giovanni D'Angelo's lab, we mapped membrane lipids in the mouse brain at high resolution.
www.biorxiv.org/cgi/content/...

16.10.2025 06:23 — 👍 268    🔁 105    💬 7    📌 11
Post image

Pretty Fluorescent Friday by Sierra Turner!

11.10.2025 16:39 — 👍 38    🔁 4    💬 1    📌 0
Preview
Effect of sweeteners and sweetness enhancers on weight management and gut microbiota composition in individuals with overweight or obesity: the SWEET study - Nature Metabolism The SWEET project is a multicenter, randomized, controlled trial that shows that long-term consumption of sweeteners and sweetness enhancers improves body weight control and elicits beneficial gut microbiota changes in adults with overweight or obesity.

Sweetening the diet with artificial sweeteners reveals in a clinical trial that prolonged consumption of S&SEs in a healthy diet is a safe strategy for #obesity management #weightloss #microbiota www.nature.com/articles/s42...

07.10.2025 10:16 — 👍 5    🔁 3    💬 0    📌 0
Post image

Macauley Lab representing at the Walk to End Alzheimer’s!

05.10.2025 21:05 — 👍 22    🔁 2    💬 0    📌 0
Preview
Genetic impairment of ketone body signalling is a prevalent contributor to human metabolic dysfunction Emerging evidence that circulating levels of key metabolic intermediates are sensed by a range of G-Protein Coupled receptors (GPCRs) is providing critical new insights into the control of systemic me...

www.medrxiv.org/content/10.1... Working with our great collaborators at Pfizer we have uncovered a common genetic contributor to metabolic ill health/

03.10.2025 01:10 — 👍 4    🔁 2    💬 1    📌 0
Post image

To be clear, there are no data that provide a link between short-term use of Tylenol during pregnancy and autism. In fact, one of the best prospective studies w/ sibling controls, if anything, pointed to a protective effect for use less than 7 days
acamh.onlinelibrary.wiley.com/doi/10.1002/...

23.09.2025 15:04 — 👍 846    🔁 330    💬 19    📌 16
Post image

Confocal bat signal! Or Ant-man maybe? Guess that makes Clair our lab’s super hero!!!

12.09.2025 22:52 — 👍 14    🔁 0    💬 0    📌 0
Validate User

Regulation of REM and NREM sleep by preoptic glutamatergic neurons

academic.oup.com/sleep/articl...

12.09.2025 17:18 — 👍 2    🔁 1    💬 0    📌 0

Super cool. Prefrontal cortex controls sleep.

12.09.2025 13:57 — 👍 2    🔁 0    💬 0    📌 0

new preprint from @iostephens.bsky.social describes the potential benefits of increasing lipid turnover in microglia by eliminating PLIN2 from their surface

07.09.2025 12:40 — 👍 13    🔁 5    💬 0    📌 0
Preview
Alzheimer's & Dementia: Translational Research & Clinical Interventions <em>Alzheimer's & Dementia: Translational Research & Clinical Interventions</em> journal bridges drug discovery research and clinical studies for dementia & Alzheimer's.

⭐CALL FOR PAPERS⭐

Infectious Agents- Causal or Risk?

▶️ Linking infection-related biomarkers to ADRD pathophysiology
▶️Relationships between infectious exposures and clinical trials & more!

⏰Deadline: June 1, 2026

#TRCI

alz-journals.onlinelibrary.wiley.com/hub/journal/...

11.09.2025 23:29 — 👍 4    🔁 2    💬 1    📌 1

MIF-induced CD74+ microglia/macrophages are clinically relevant disease-associated subpopulations in brain metastasis and other CNS disorders https://www.biorxiv.org/content/10.1101/2025.09.06.673623v1

11.09.2025 23:49 — 👍 0    🔁 1    💬 0    📌 0

Anytime! Glad you got to snag a bottle of bourbon in the airport. Best kept secret of traveling to LEX!

10.09.2025 17:49 — 👍 1    🔁 0    💬 0    📌 0

Oooh! Yesssss!

10.09.2025 12:05 — 👍 3    🔁 0    💬 0    📌 0
Post image

Absolutely fantastic talk and visit with @mzilberter.bsky.social ! Thanks so much for coming to visit us in Kentucky and sharing your elegant work, Misha!

10.09.2025 01:44 — 👍 4    🔁 0    💬 1    📌 0
Preview
Chair: Department of Neurosciences - DEMENTIA RESEARCHER Cleveland Clinic seeks Chair of Neurosciences to lead 20 labs and 190 researchers, driving global innovation in brain health, neurological disease, & discovery

Cleveland Clinic seeks Chair of Neurosciences to lead 20 labs and 190 researchers, driving global innovation in brain health, neurological disease, and discovery. Apply by: 8th October

www.dementiaresearcher.nihr.ac.uk/job/chair-de...

09.09.2025 10:45 — 👍 1    🔁 1    💬 0    📌 0
Preview
Neuronal ceroid lipofuscinosis: underlying mechanisms and emerging therapeutic targets Nature Reviews Neurology, Published online: 04 September 2025; doi:10.1038/s41582-025-01132-4The neuronal ceroid lipofuscinoses, or Batten disease, are a group of fatal inherited neurodegenerative lysosomal storage disorders. Despite having defined genetic causes, the underlying disease mechanisms remain poorly understood and treatments are limited. Cooper and colleagues highlight recent advances in understanding the cell biology and disease pathogenesis, which could inform future therapeutic development.

New online! Neuronal ceroid lipofuscinosis: underlying mechanisms and emerging therapeutic targets

05.09.2025 01:03 — 👍 2    🔁 1    💬 0    📌 1
Preview
Metformin alters mitochondria-related metabolism and enhances human oligodendrocyte function Nature Communications - Metformin is under clinical trial for brain neuroprotection but how it may work is poorly understood. Here, the authors show that metformin helps myelin formation by human...

Our new paper on metformin, myelin, mitochondria and metabolism is now out at rdcu.be/eDbFD
Thanks to Nina and all of the team!

31.08.2025 13:03 — 👍 56    🔁 21    💬 1    📌 1

Angiopoietin signalling is a central axis of amyloid-driven vascular dysfunction in Alzheimer's disease #NeuroDegeneration 🧪🧠
https://www.biorxiv.org/content/10.1101/2025.08.25.672093v1

29.08.2025 16:01 — 👍 0    🔁 1    💬 0    📌 0
Preview
Impaired capillary–venous drainage contributes to gliosis and demyelination in mouse white matter during aging - Nature Neuroscience How reduced blood flow plays a role in progressive white matter loss during aging and associated cognitive decline is unclear. Here the authors show that selective constriction and rarefaction of capi...

Impaired capillary–venous drainage contributes to gliosis and demyelination in mouse white matter during aging

www.nature.com/articles/s41...

29.08.2025 15:08 — 👍 19    🔁 3    💬 1    📌 0
Preview
The unexpected value of communicating science to the public - Nature Reviews Neuroscience As a group, our scientific community has a responsibility to unpack the ‘what’ and ‘why’ behind our work for the public, not least because much of our research is publicly funded. Here, I argue that a...

The unexpected value of communicating science to the public — a World View article by Nicole C. Rust

@nicolecrust.bsky.social

#neuroscience #neuroskyence

www.nature.com/articles/s41...

27.08.2025 14:12 — 👍 29    🔁 6    💬 0    📌 1
Post image

Sad that the summer conference season is almost over? Interested in #lipids and #lipoproteins? Save the date for the
@Kern Lipid Conference 2026, and join us in beautiful Breckenridge, CO, on August 10th-12th, 2026.
kernconference.org

26.08.2025 22:33 — 👍 4    🔁 1    💬 0    📌 0
Preview
REM Sleep Misfires: Intruding Delta Waves Forecast Tau, Amyloid, and Forgetting in Aging Rapid Eye Movement (REM) sleep degrades with age, and more severely in Alzheimer's disease (AD). REM sleep comprises about twenty percent of adult sleep, alternates between phasic and tonic periods, a...

Fresh results now in bioRxiv! 🎉 We know about the function of NREM sleep for overnight memory consolidation. But what about REM sleep? We found that in aging, slow delta waves can intrude phasic REM periods, and this, is associated with worse overnight consolidation 🧠 (1/5) doi.org/10.1101/2025...

23.08.2025 14:31 — 👍 25    🔁 13    💬 1    📌 1
Fig. 1: Multimodal data collection in PROGRESS and glucose spike definition.

Fig. 1: Multimodal data collection in PROGRESS and glucose spike definition.

A paper published in Nature Medicine presents multimodal data from 347 individuals, linking gut microbiome diversity and resting heart rate to glucose levels. This approach enhances understanding of Type 2 diabetes beyond traditional HbA1c measurements. go.nature.com/4mmNCbi 🧪

24.08.2025 21:30 — 👍 26    🔁 11    💬 1    📌 0
Preview
The role of bone in whole-body energy metabolism Nature Reviews Endocrinology, Published online: 22 August 2025; doi:10.1038/s41574-025-01162-4This Review summarizes our current understanding of how the skeleton regulates whole-body energy metabolism; rather than viewing bone as the core regulator of systemic energy metabolism, the authors suggest that bone contributes to the regulation of the complex processes underlying whole-body energy metabolism.

New content online: The role of bone in whole-body energy metabolism

22.08.2025 12:10 — 👍 4    🔁 1    💬 0    📌 0

@macauleylab is following 20 prominent accounts